HOME   LIST
‹–   –›

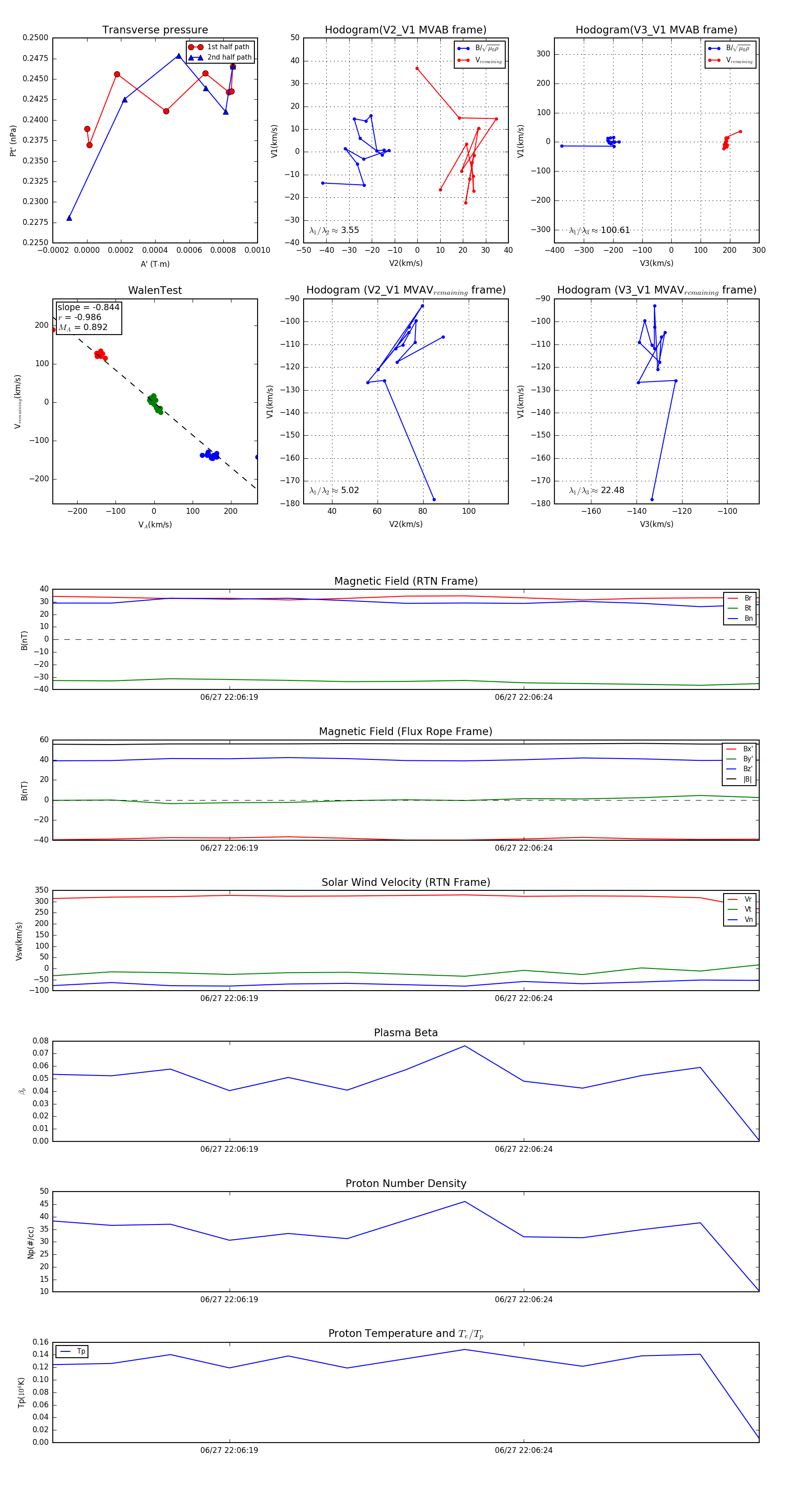
Flux Rope in 2023

Flux Rope Event 2023-06-27 22:06:16 ~ 2023-06-27 22:06:28 (13 seconds)


plot