HOME   LIST
‹–   –›

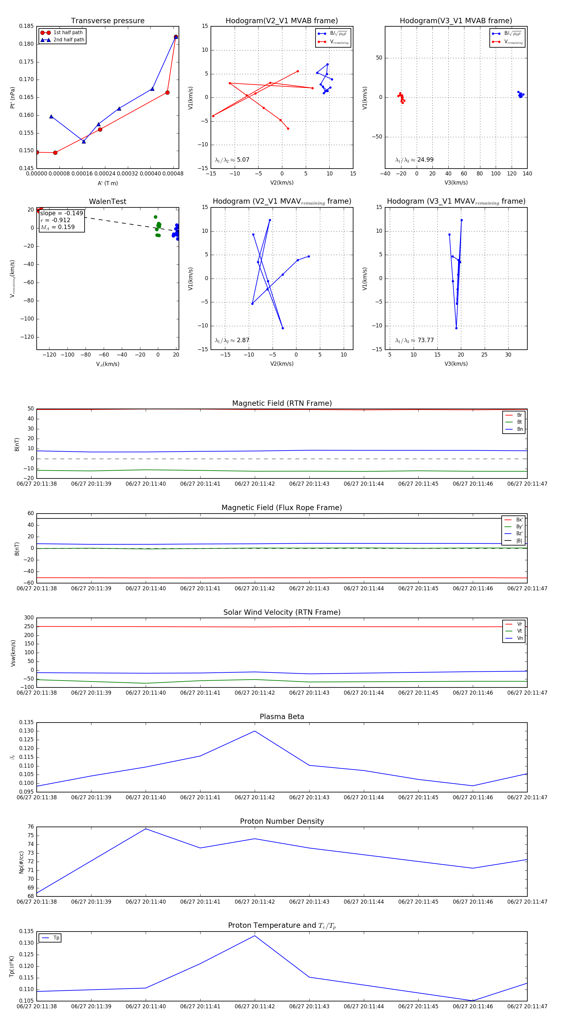
Flux Rope in 2023

Flux Rope Event 2023-06-27 20:11:38 ~ 2023-06-27 20:11:47 (10 seconds)


plot