HOME   LIST
‹–   –›

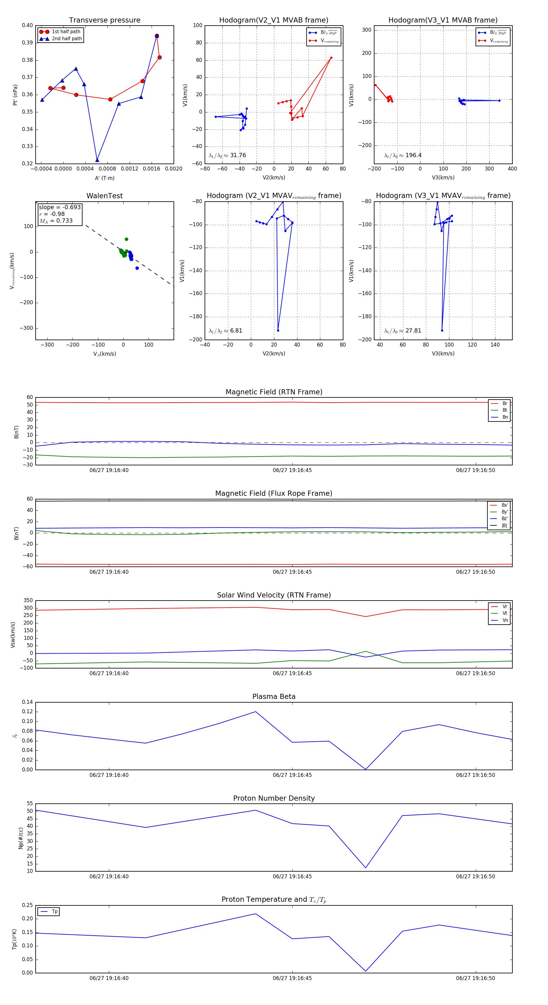
Flux Rope in 2023

Flux Rope Event 2023-06-27 19:16:38 ~ 2023-06-27 19:16:51 (14 seconds)


plot