HOME   LIST
‹–   –›

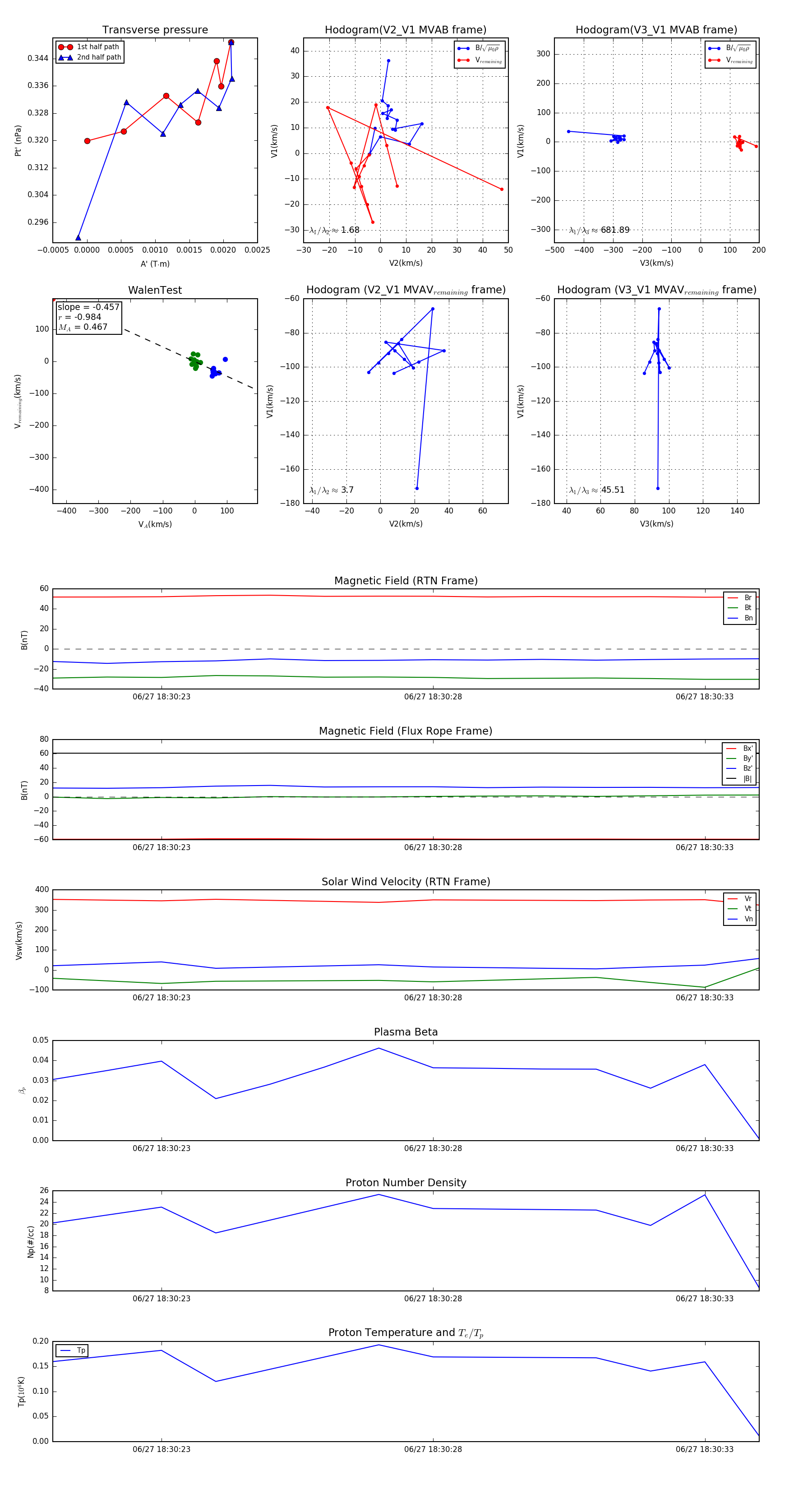
Flux Rope in 2023

Flux Rope Event 2023-06-27 18:30:21 ~ 2023-06-27 18:30:34 (14 seconds)


plot