HOME   LIST
‹–   –›

Flux Rope in 2023

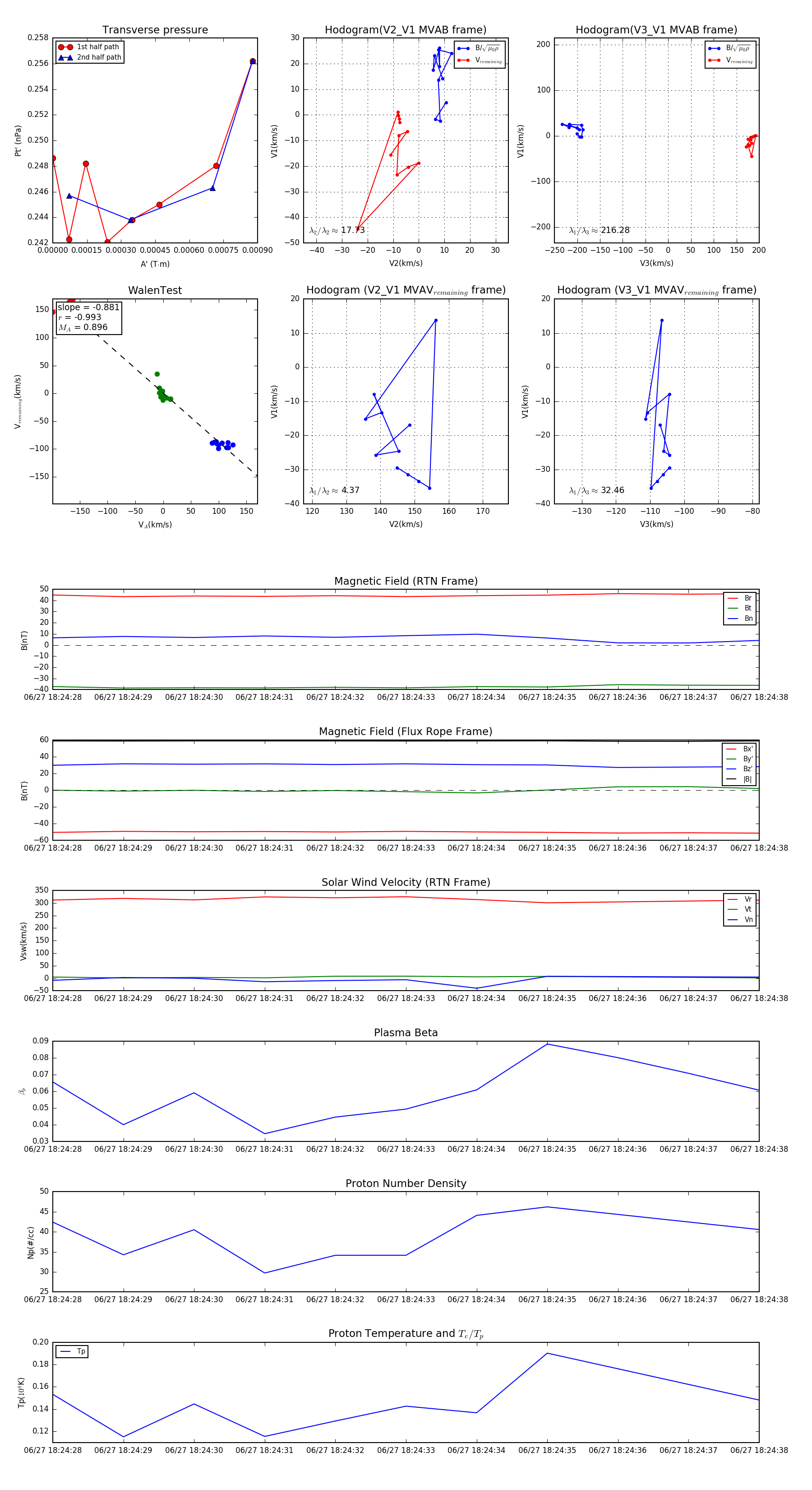
Flux Rope Event 2023-06-27 18:24:28 ~ 2023-06-27 18:24:38 (11 seconds)


plot