HOME   LIST
‹–   –›

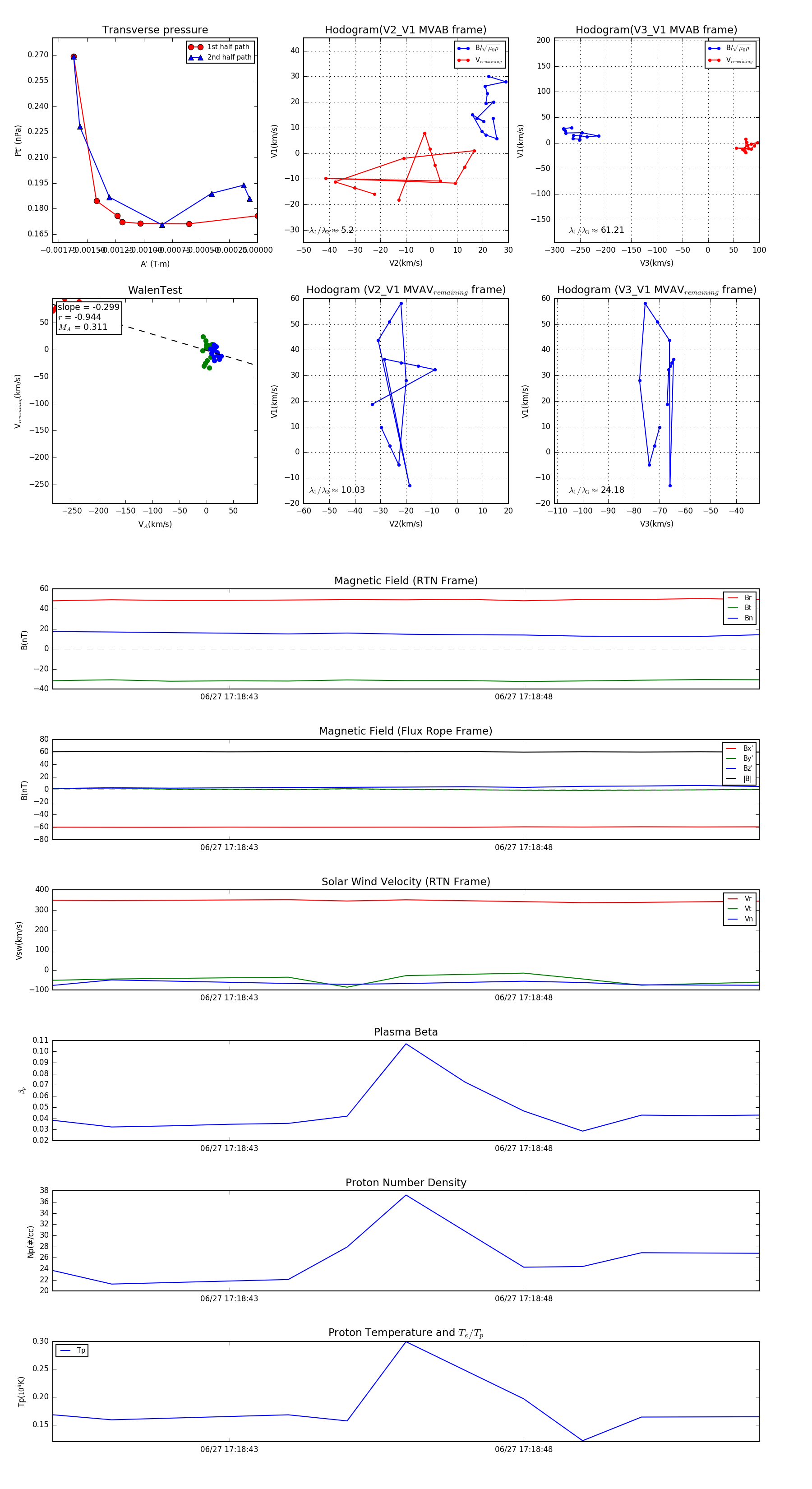
Flux Rope in 2023

Flux Rope Event 2023-06-27 17:18:40 ~ 2023-06-27 17:18:52 (13 seconds)


plot