HOME   LIST
‹–   –›

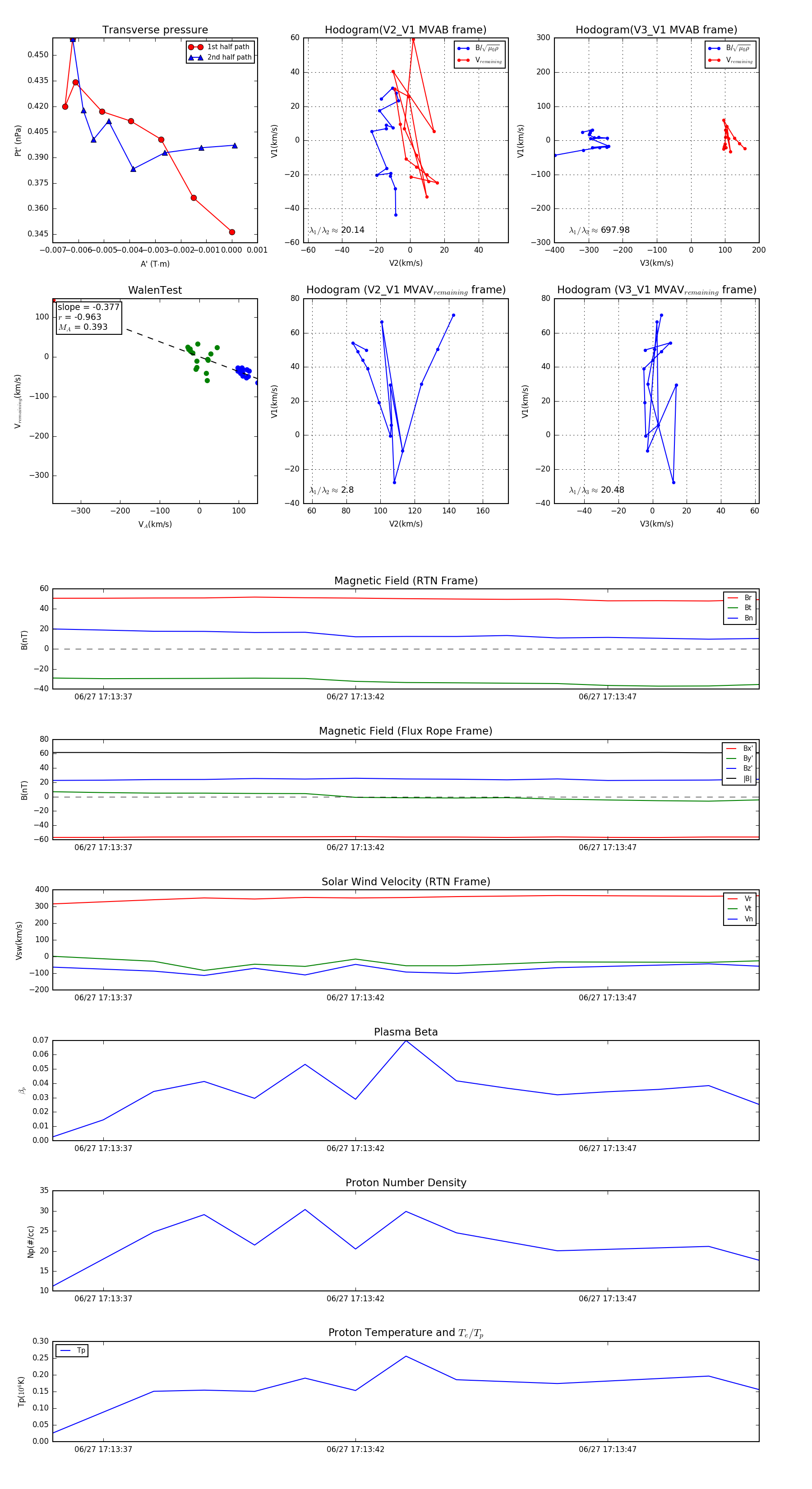
Flux Rope in 2023

Flux Rope Event 2023-06-27 17:13:36 ~ 2023-06-27 17:13:50 (15 seconds)


plot