HOME   LIST
‹–   –›

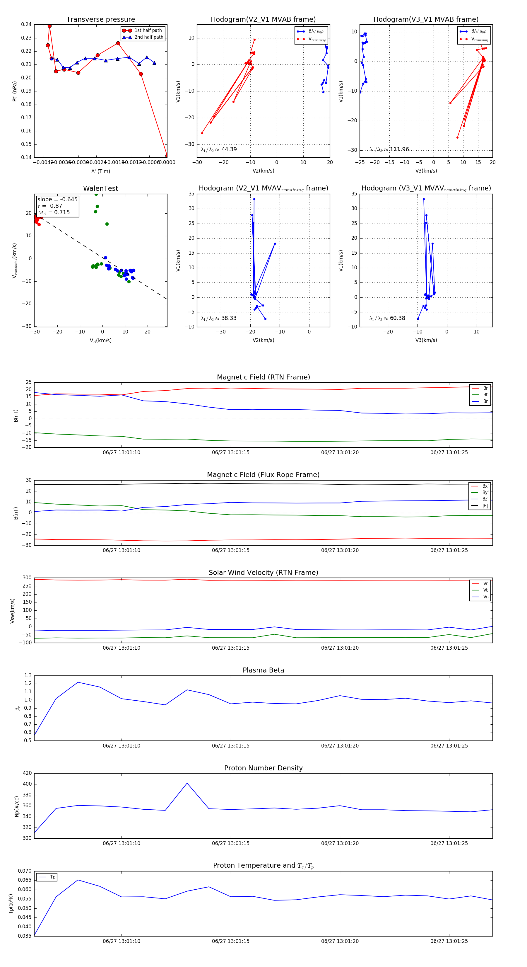
Flux Rope in 2023

Flux Rope Event 2023-06-27 13:01:06 ~ 2023-06-27 13:01:27 (22 seconds)


plot