HOME   LIST
‹–   –›

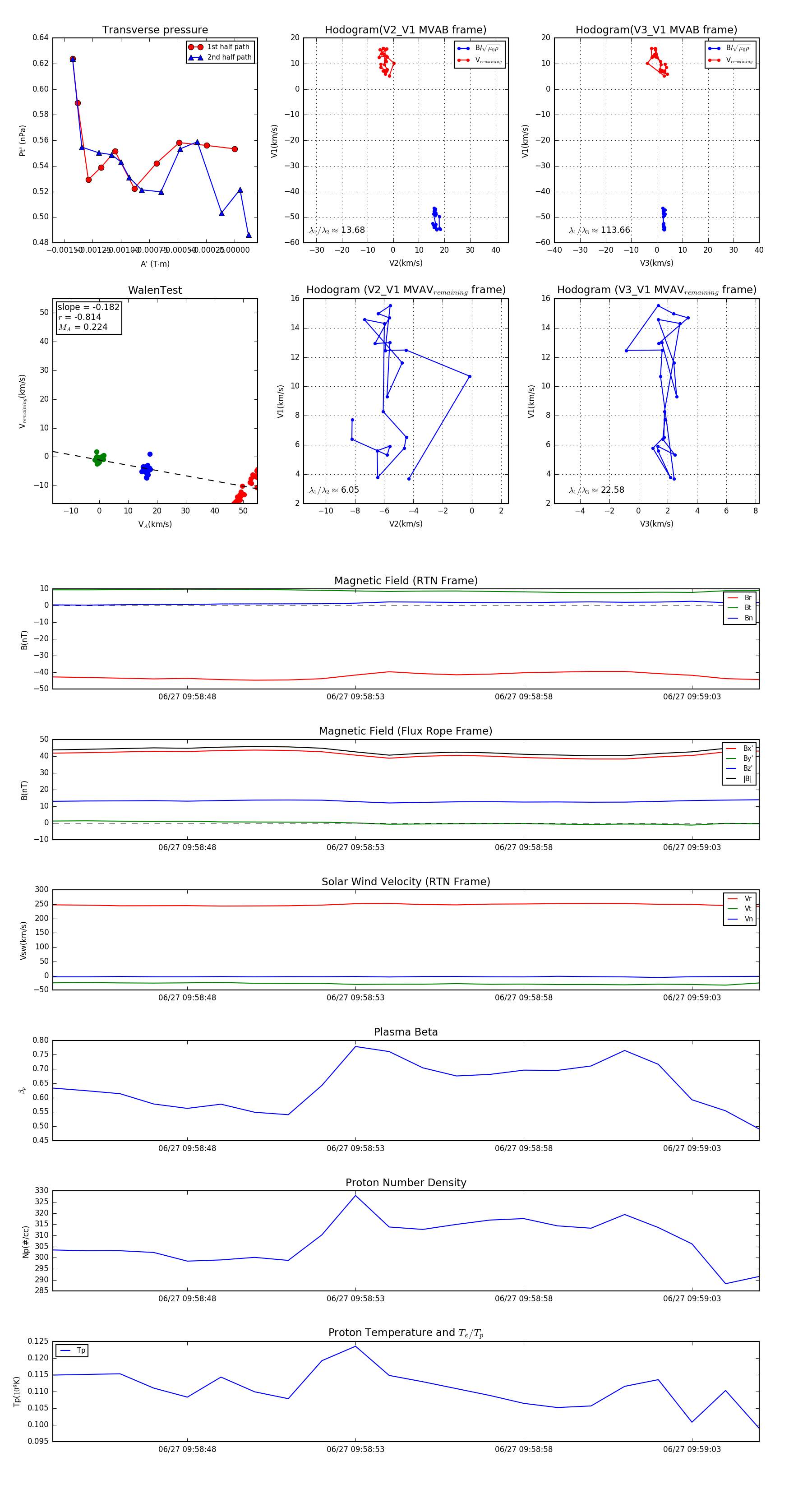
Flux Rope in 2023

Flux Rope Event 2023-06-27 09:58:44 ~ 2023-06-27 09:59:05 (22 seconds)


plot