HOME   LIST
‹–   –›

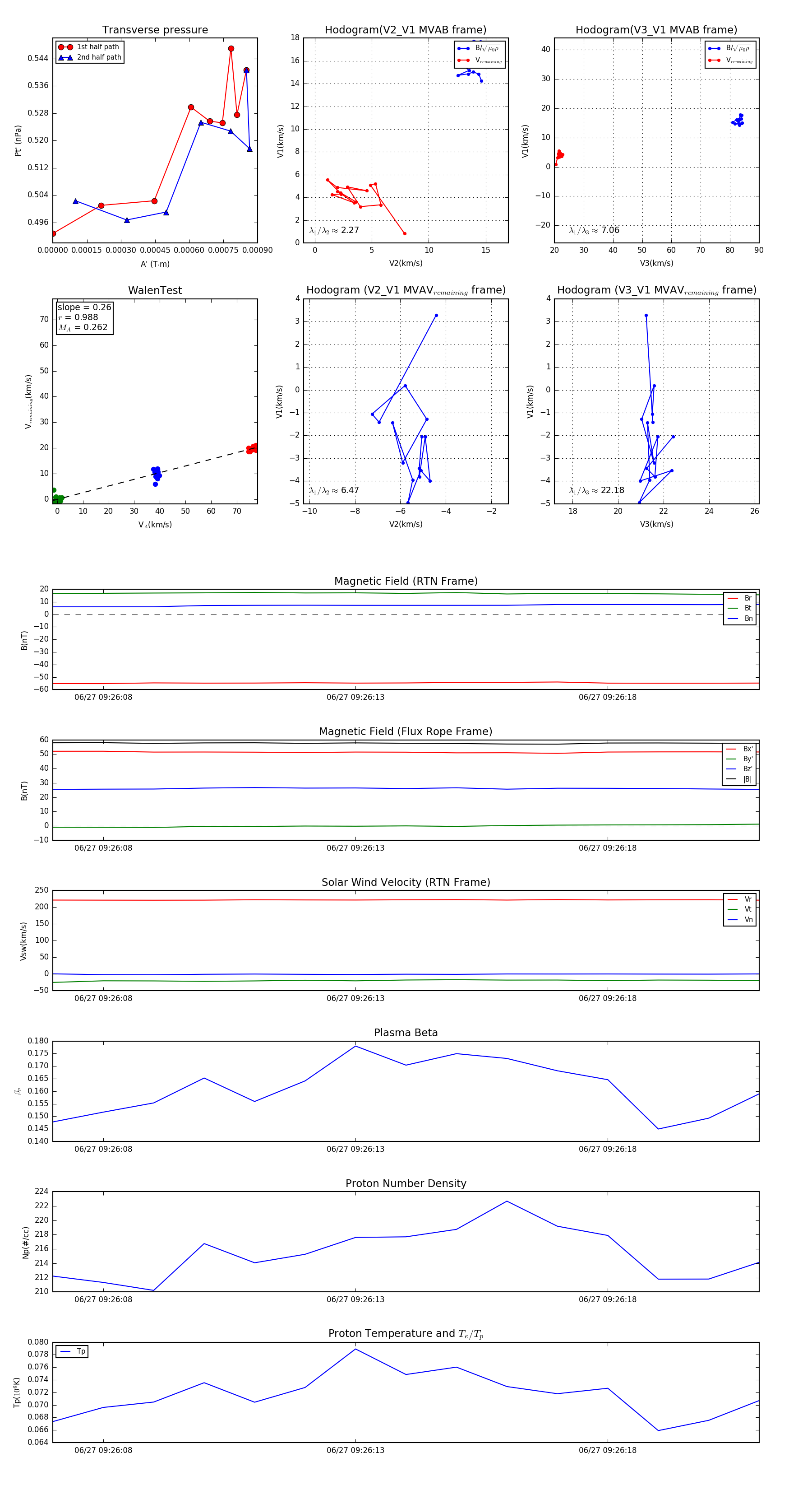
Flux Rope in 2023

Flux Rope Event 2023-06-27 09:26:07 ~ 2023-06-27 09:26:21 (15 seconds)


plot