HOME   LIST
‹–   –›

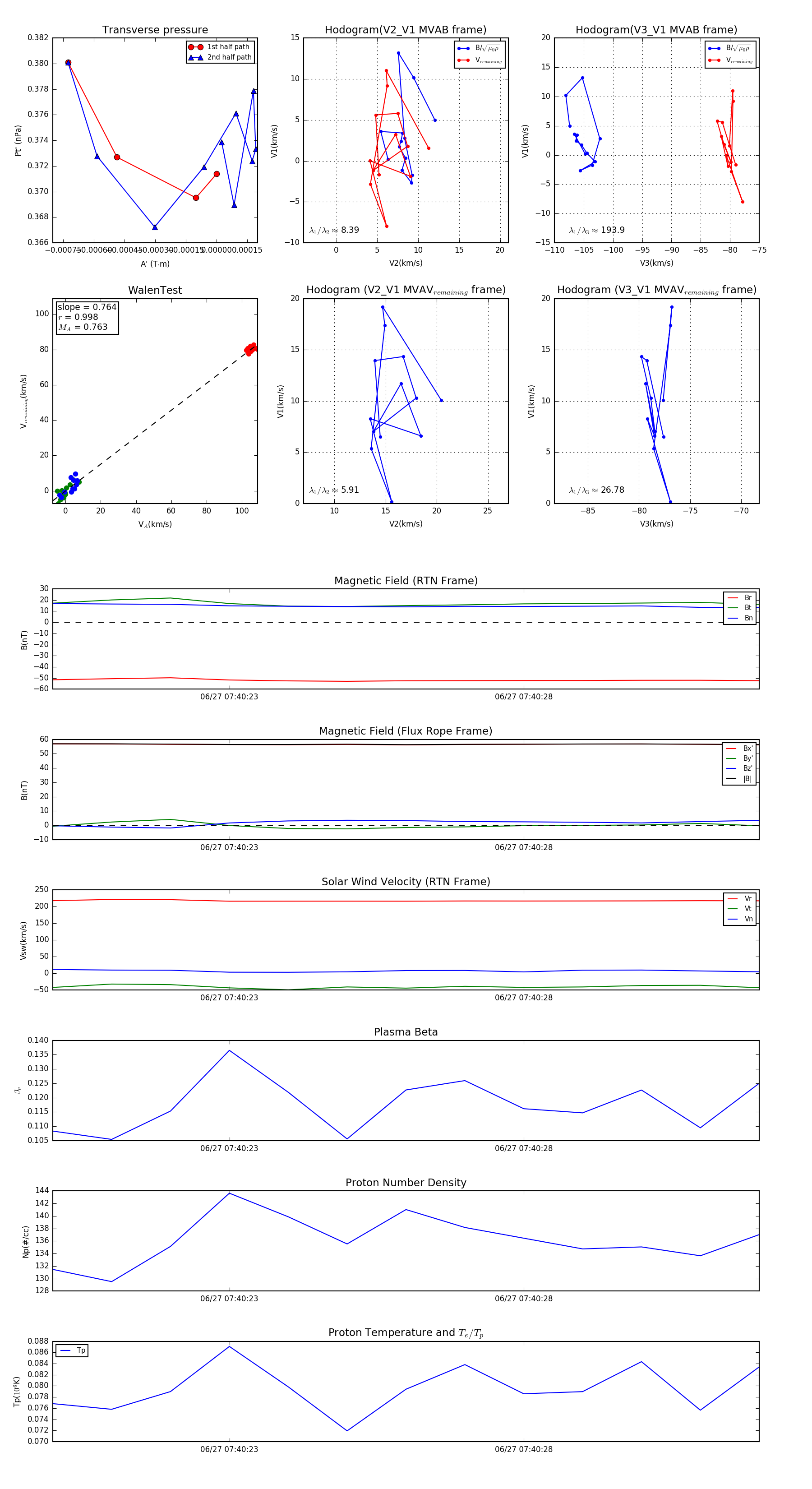
Flux Rope in 2023

Flux Rope Event 2023-06-27 07:40:20 ~ 2023-06-27 07:40:32 (13 seconds)


plot