HOME   LIST
‹–   –›

Flux Rope in 2023

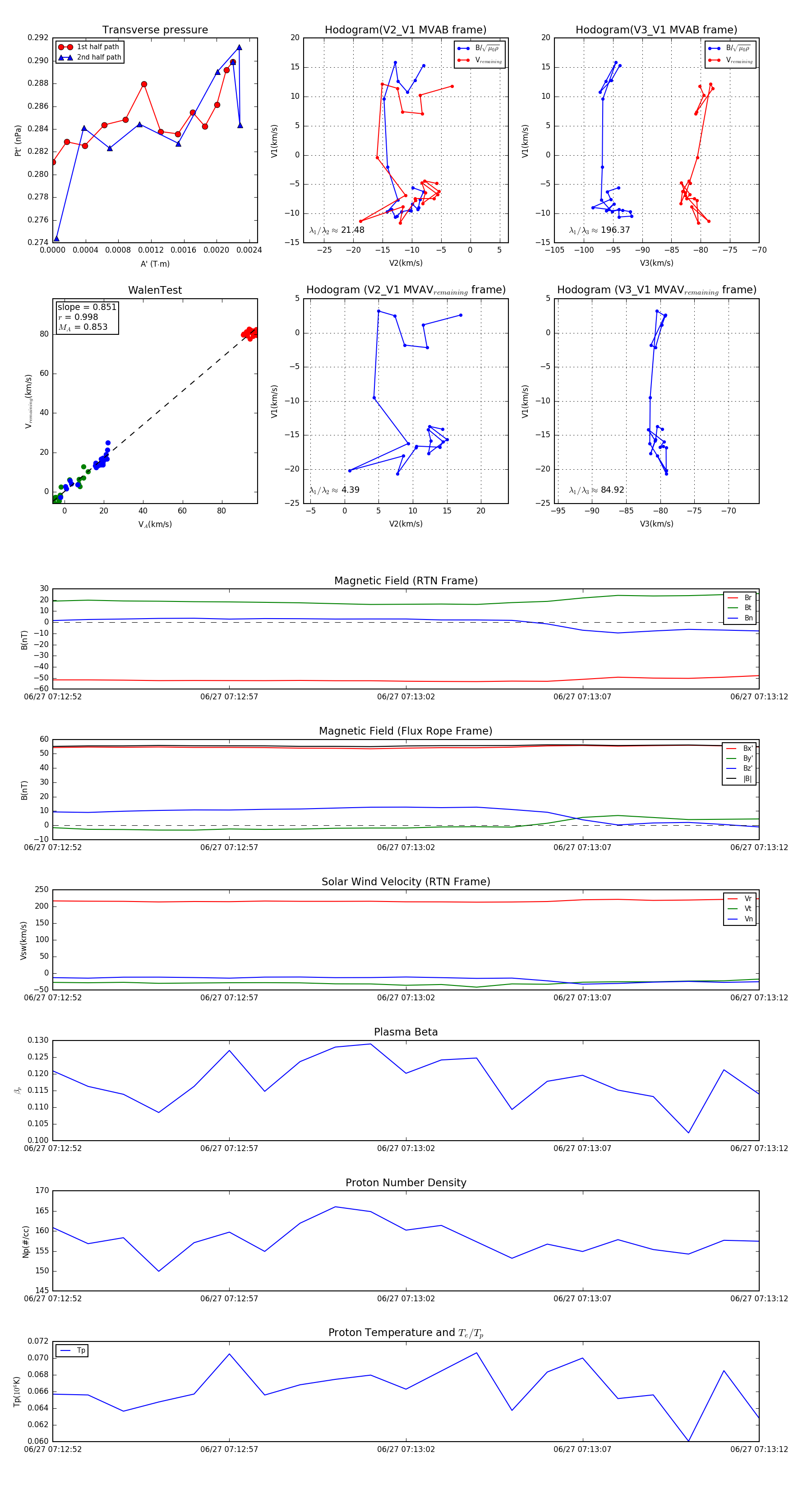
Flux Rope Event 2023-06-27 07:12:52 ~ 2023-06-27 07:13:12 (21 seconds)


plot