HOME   LIST
‹–   –›

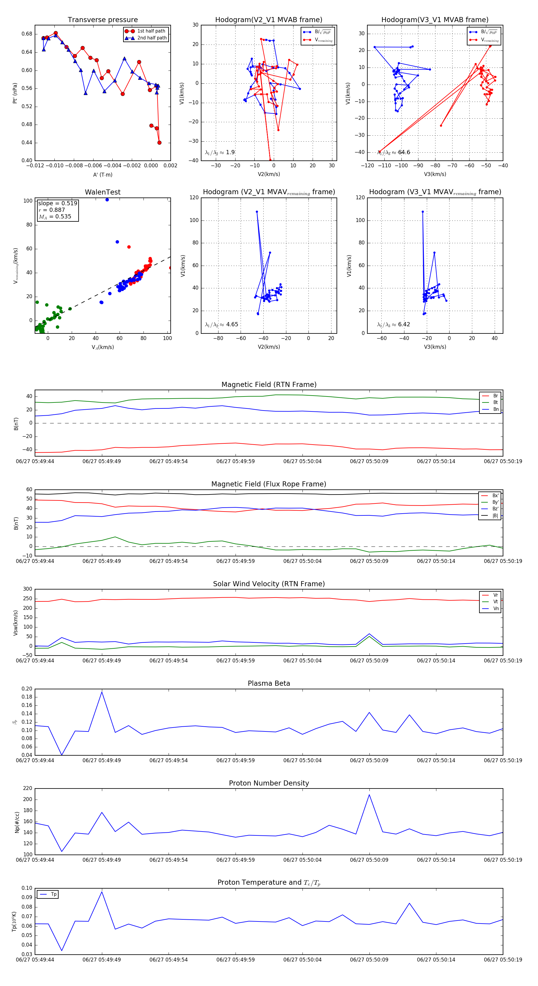
Flux Rope in 2023

Flux Rope Event 2023-06-27 05:49:44 ~ 2023-06-27 05:50:19 (36 seconds)


plot