HOME   LIST
‹–   –›

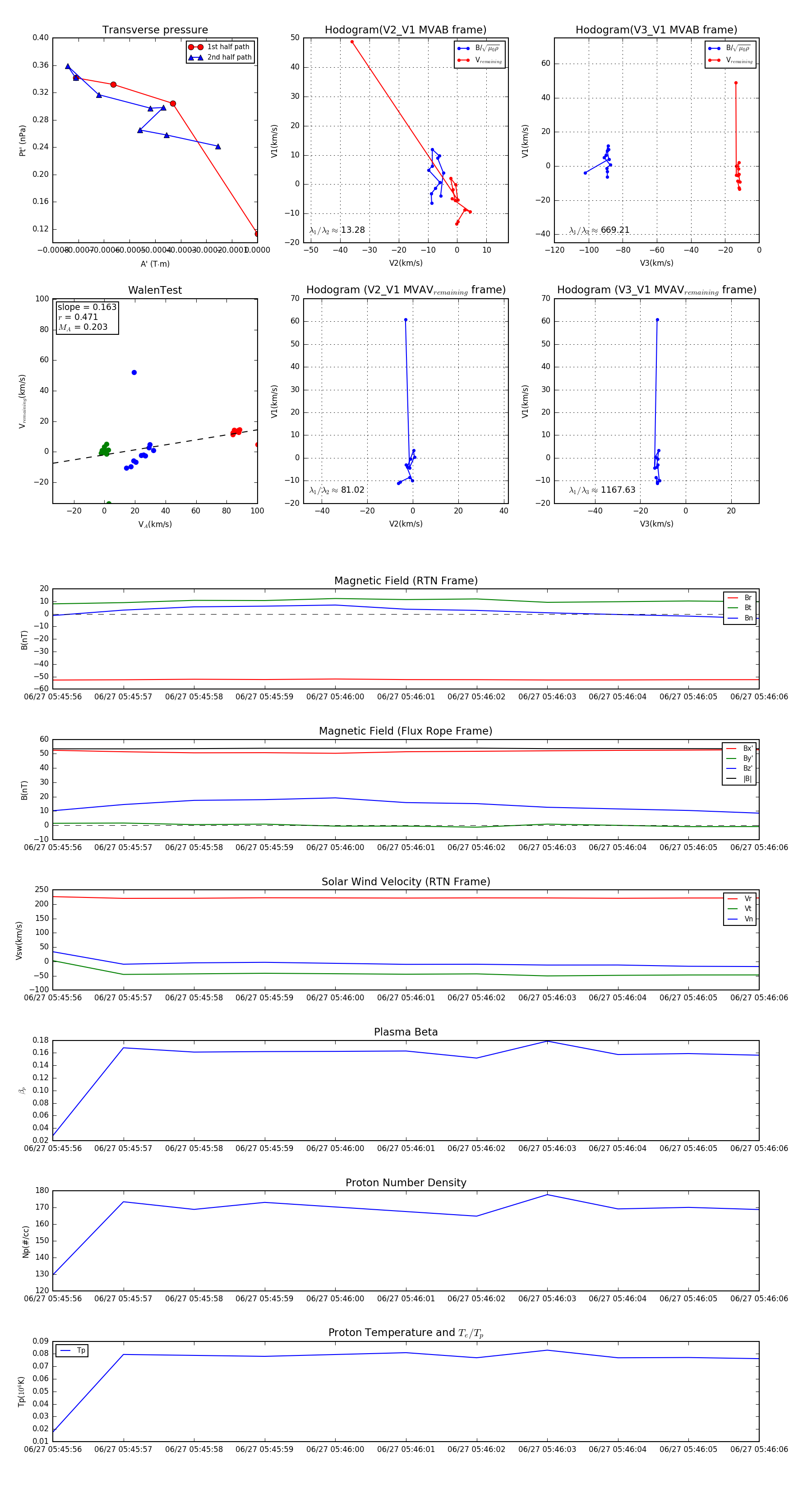
Flux Rope in 2023

Flux Rope Event 2023-06-27 05:45:56 ~ 2023-06-27 05:46:06 (11 seconds)


plot