HOME   LIST
‹–   –›

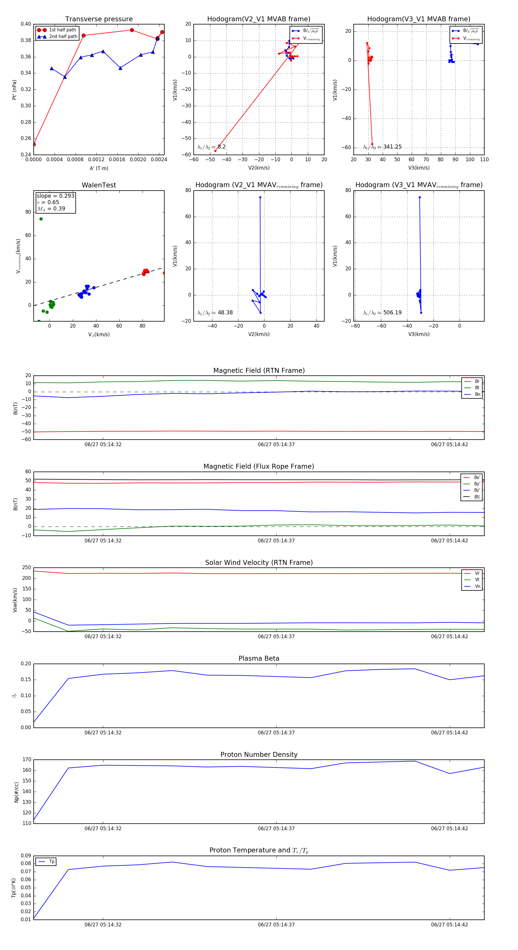
Flux Rope in 2023

Flux Rope Event 2023-06-27 05:14:30 ~ 2023-06-27 05:14:43 (14 seconds)


plot