HOME   LIST
‹–   –›

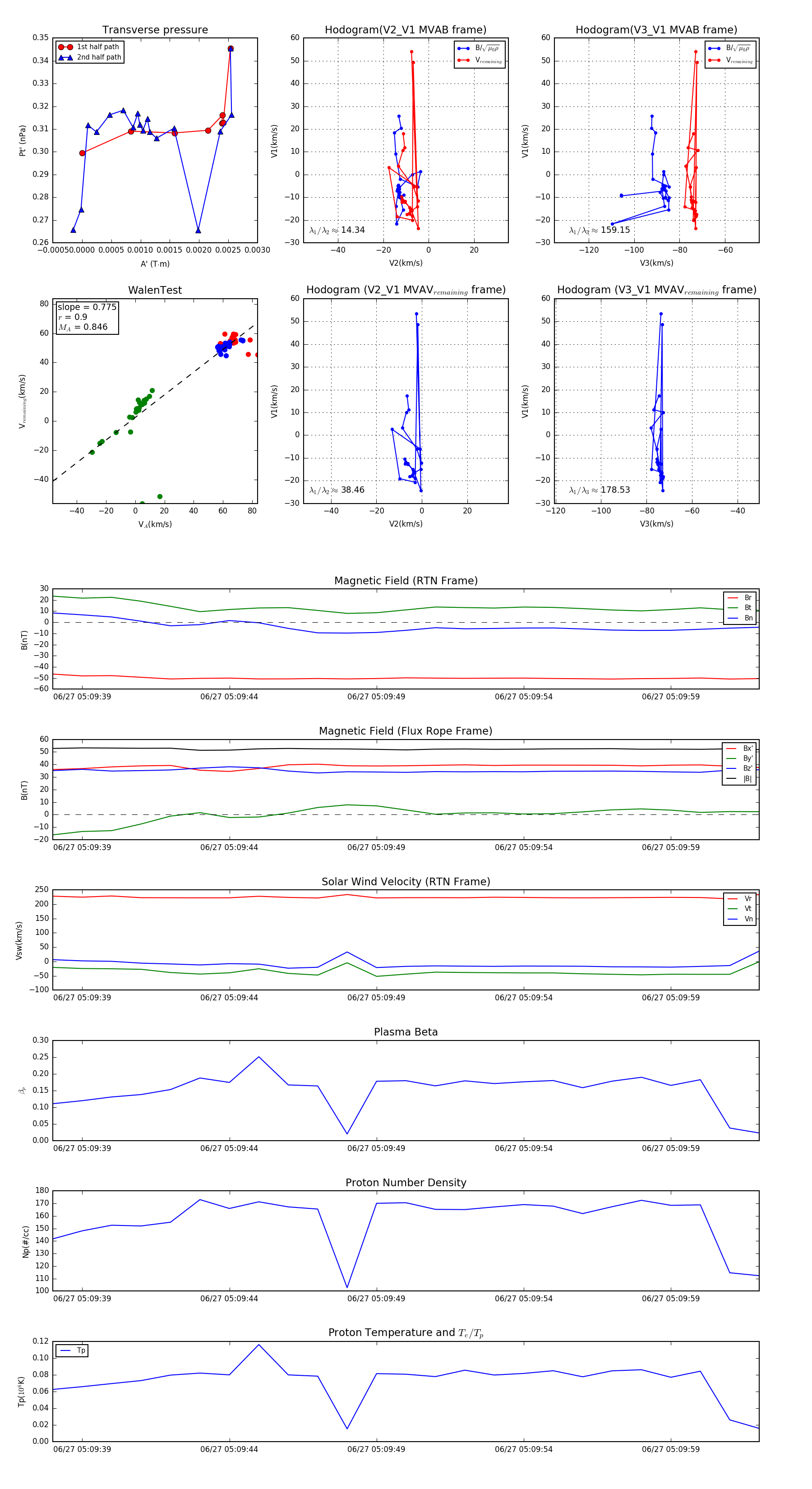
Flux Rope in 2023

Flux Rope Event 2023-06-27 05:09:38 ~ 2023-06-27 05:10:02 (25 seconds)


plot