HOME   LIST
‹–   –›

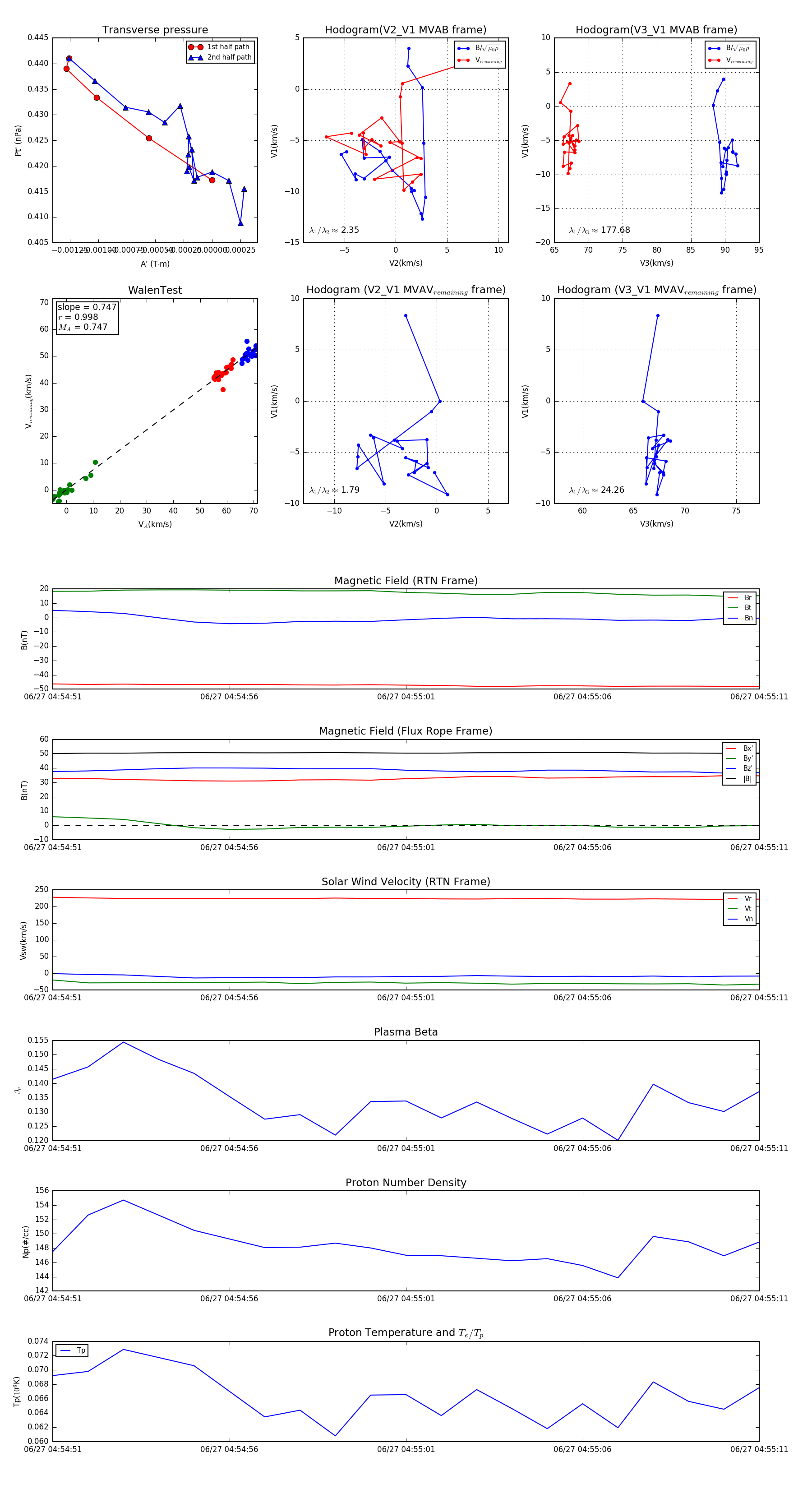
Flux Rope in 2023

Flux Rope Event 2023-06-27 04:54:51 ~ 2023-06-27 04:55:11 (21 seconds)


plot