HOME   LIST
‹–   –›

Flux Rope in 2023

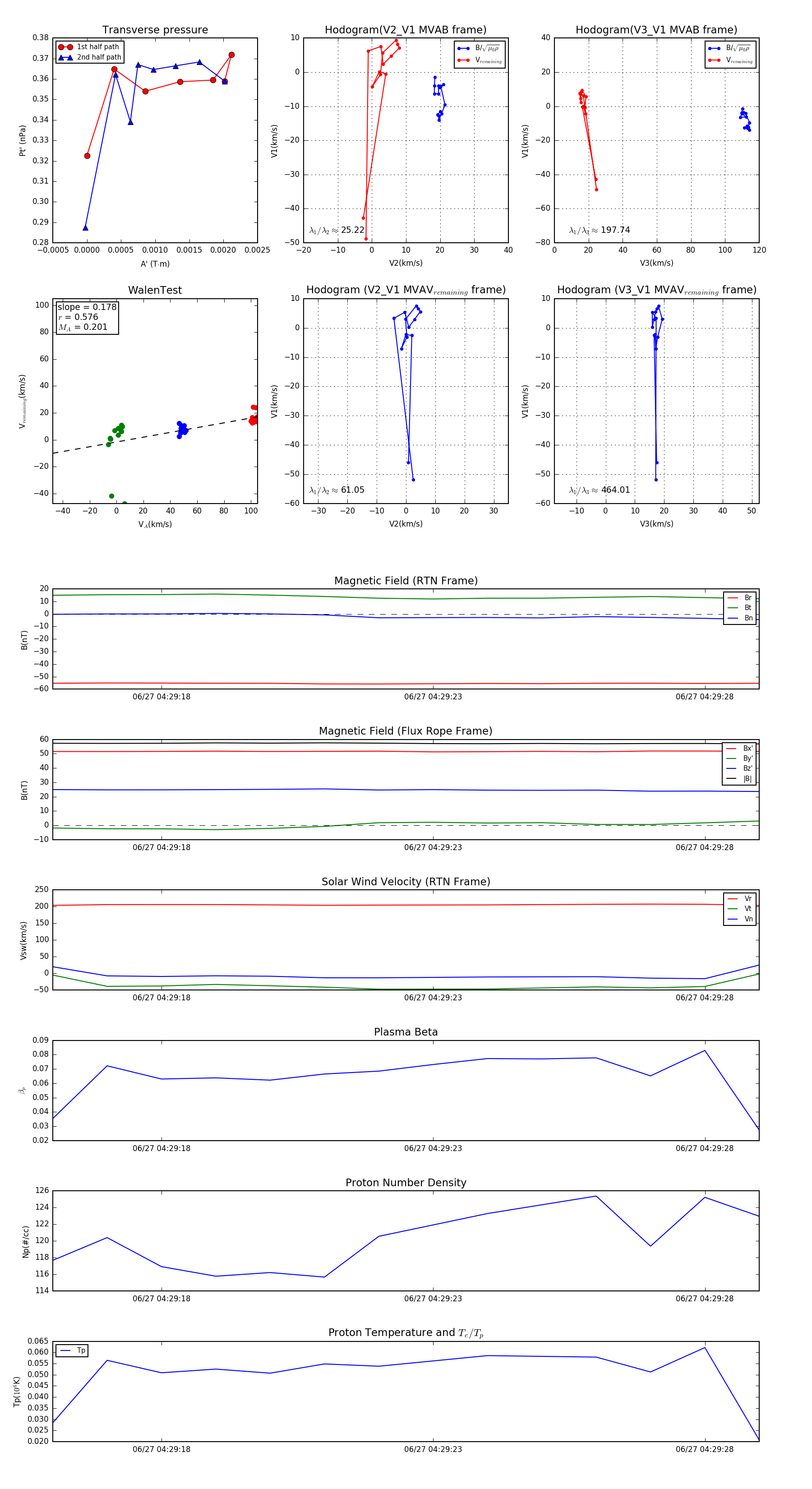
Flux Rope Event 2023-06-27 04:29:16 ~ 2023-06-27 04:29:29 (14 seconds)


plot