HOME   LIST
‹–   –›

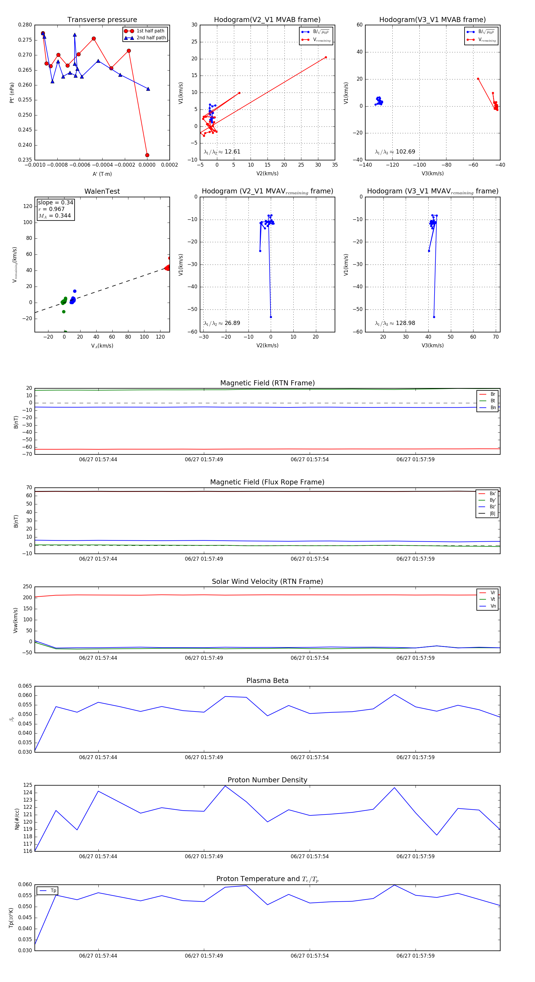
Flux Rope in 2023

Flux Rope Event 2023-06-27 01:57:41 ~ 2023-06-27 01:58:03 (23 seconds)


plot