HOME   LIST
‹–   –›

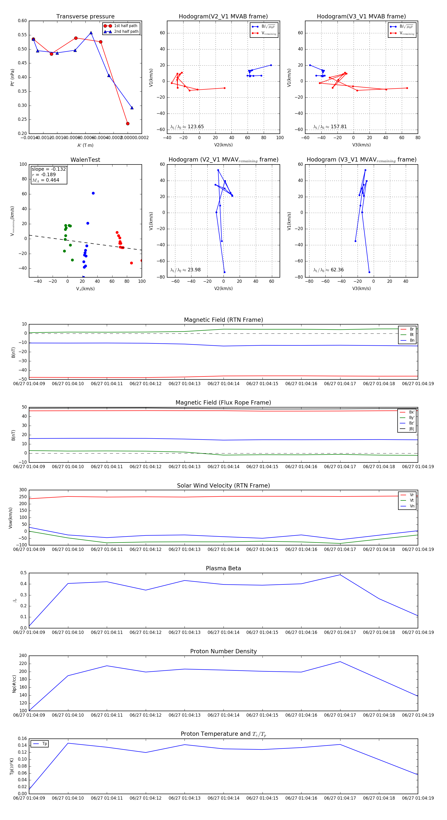
Flux Rope in 2023

Flux Rope Event 2023-06-27 01:04:09 ~ 2023-06-27 01:04:19 (11 seconds)


plot