HOME   LIST
‹–   –›

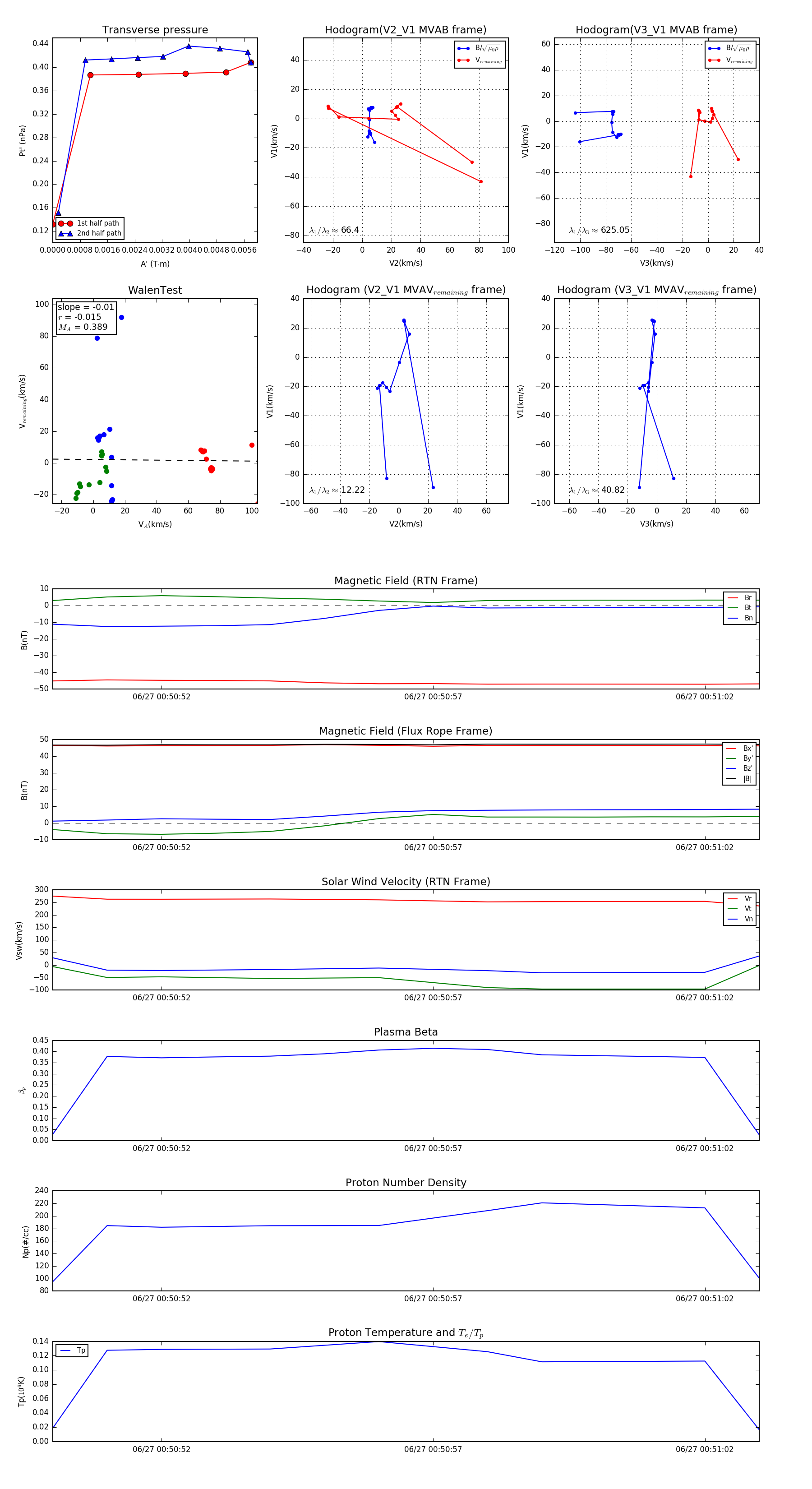
Flux Rope in 2023

Flux Rope Event 2023-06-27 00:50:50 ~ 2023-06-27 00:51:03 (14 seconds)


plot