HOME   LIST
‹–   –›

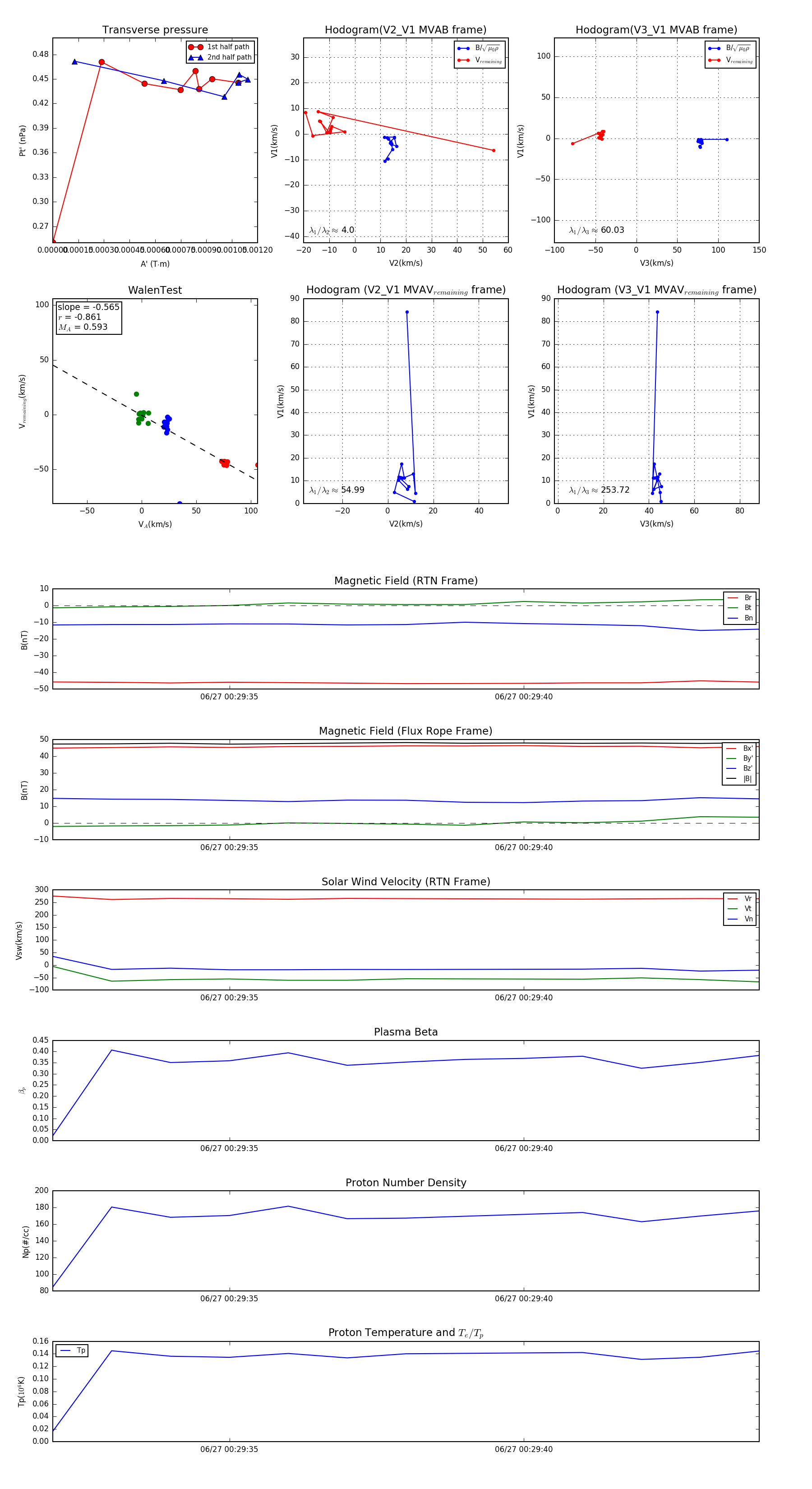
Flux Rope in 2023

Flux Rope Event 2023-06-27 00:29:32 ~ 2023-06-27 00:29:44 (13 seconds)


plot