HOME   LIST
‹–   –›

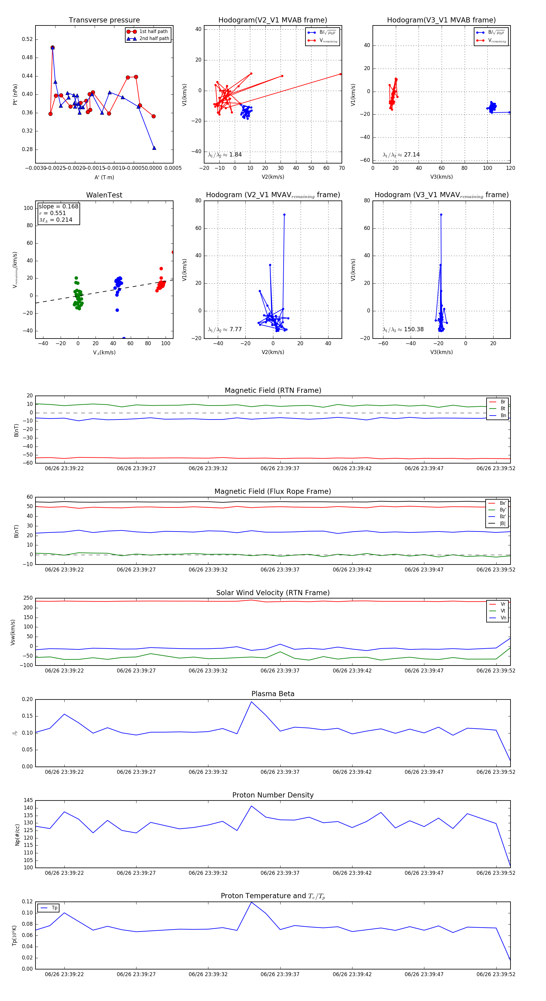
Flux Rope in 2023

Flux Rope Event 2023-06-26 23:39:20 ~ 2023-06-26 23:39:53 (34 seconds)


plot