HOME   LIST
‹–   –›

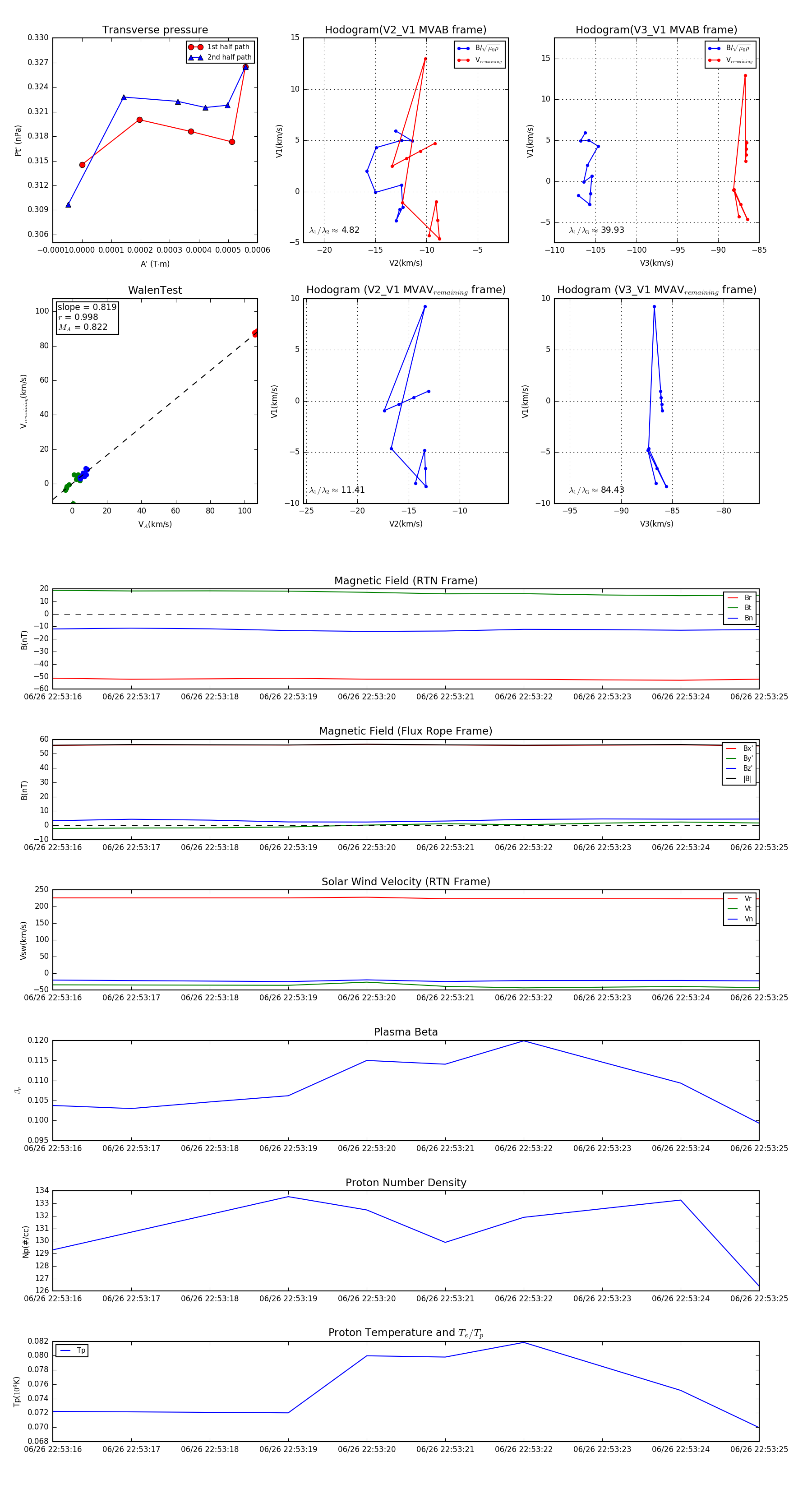
Flux Rope in 2023

Flux Rope Event 2023-06-26 22:53:16 ~ 2023-06-26 22:53:25 (10 seconds)


plot