HOME   LIST
‹–   –›

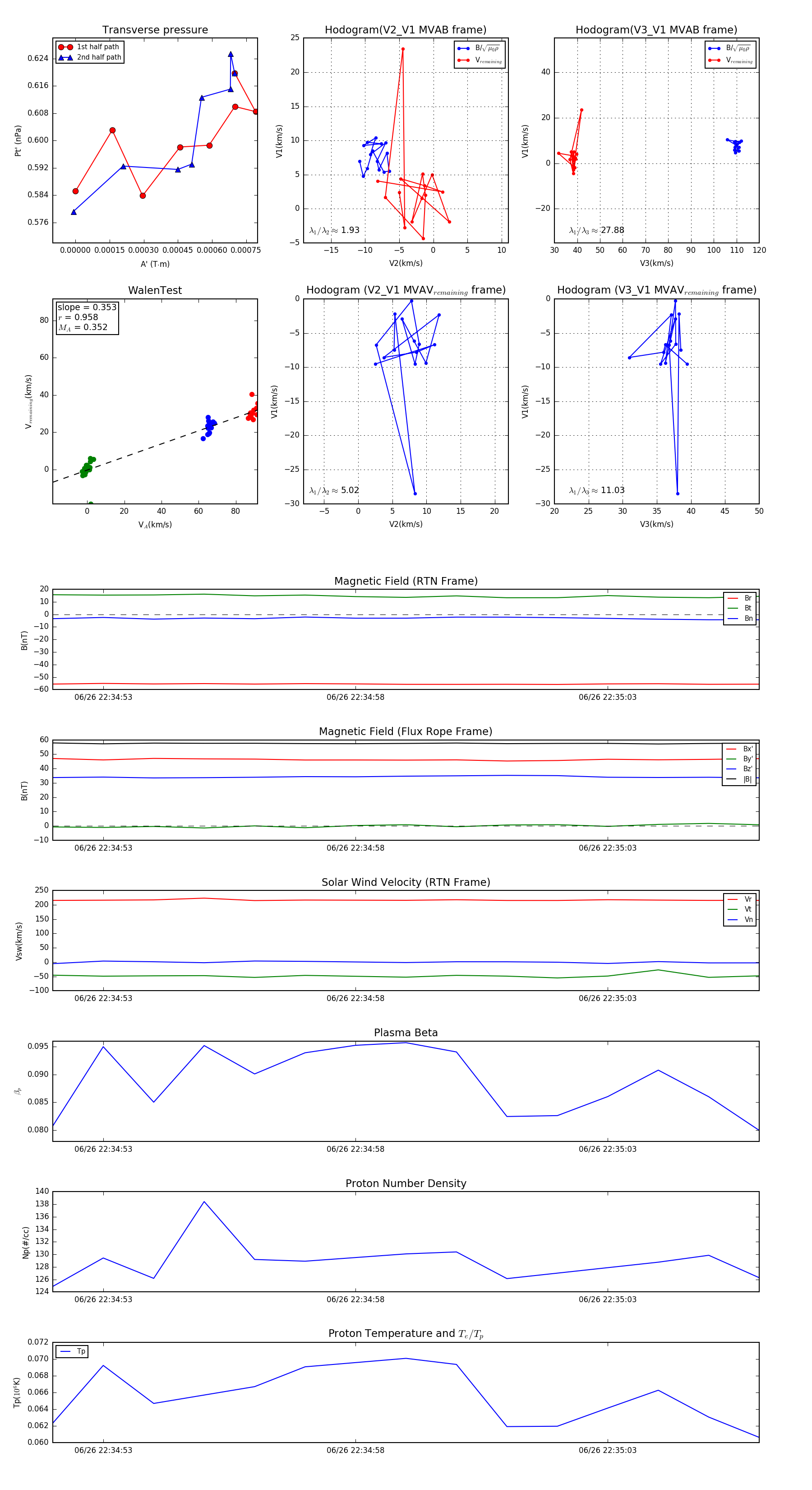
Flux Rope in 2023

Flux Rope Event 2023-06-26 22:34:52 ~ 2023-06-26 22:35:06 (15 seconds)


plot