HOME   LIST
‹–   –›

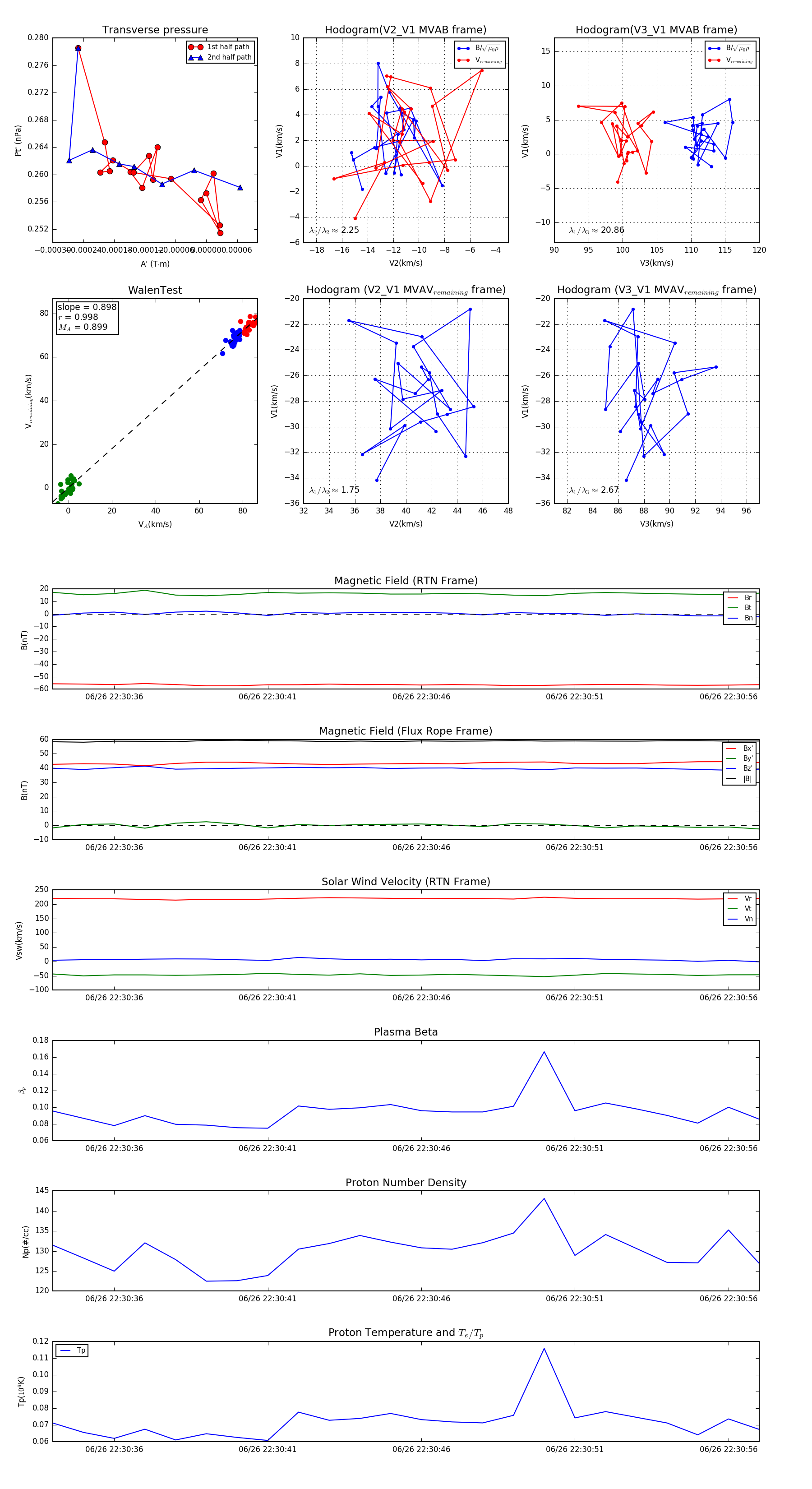
Flux Rope in 2023

Flux Rope Event 2023-06-26 22:30:34 ~ 2023-06-26 22:30:57 (24 seconds)


plot