HOME   LIST
‹–   –›

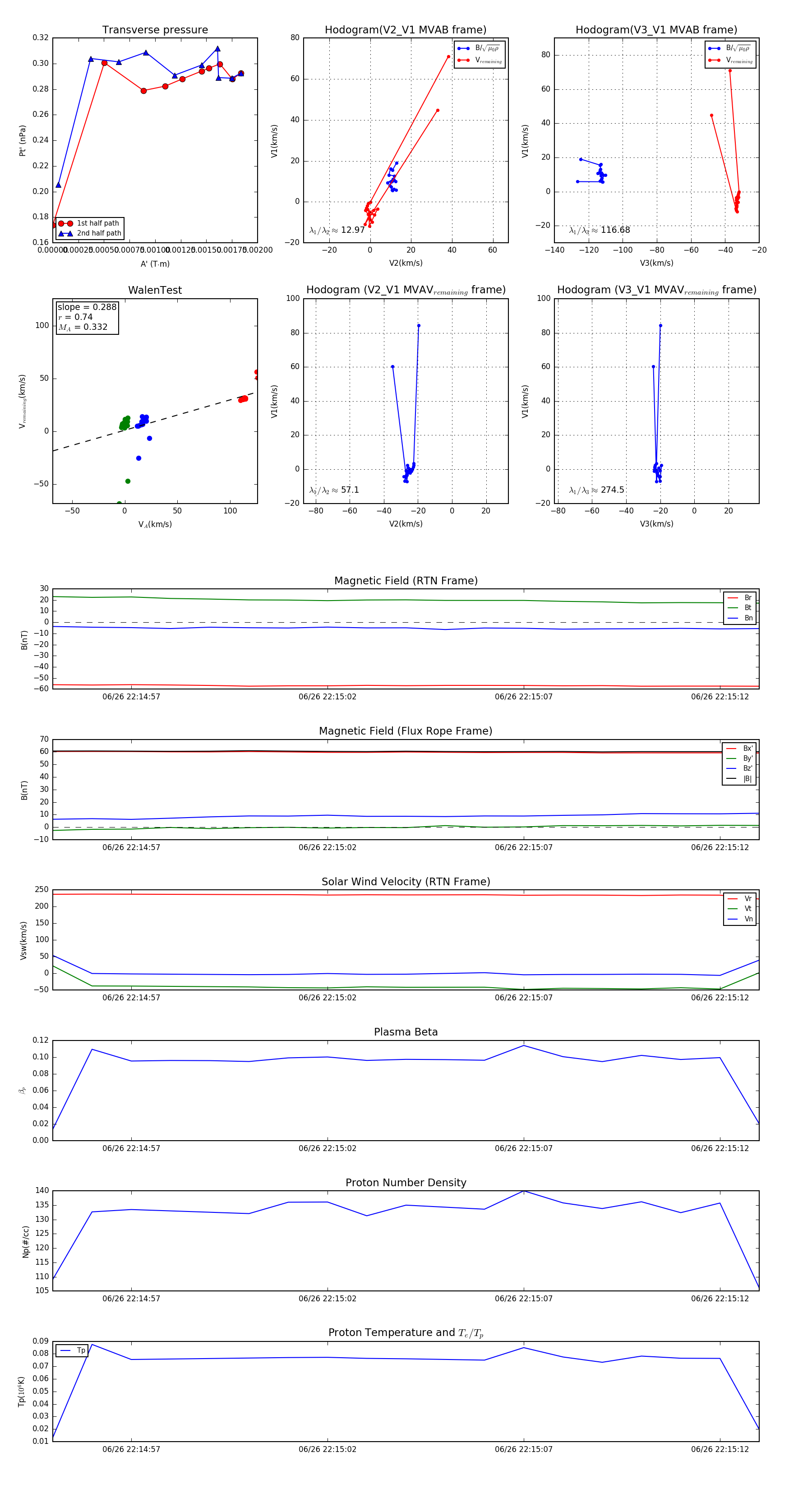
Flux Rope in 2023

Flux Rope Event 2023-06-26 22:14:55 ~ 2023-06-26 22:15:13 (19 seconds)


plot