HOME   LIST
‹–   –›

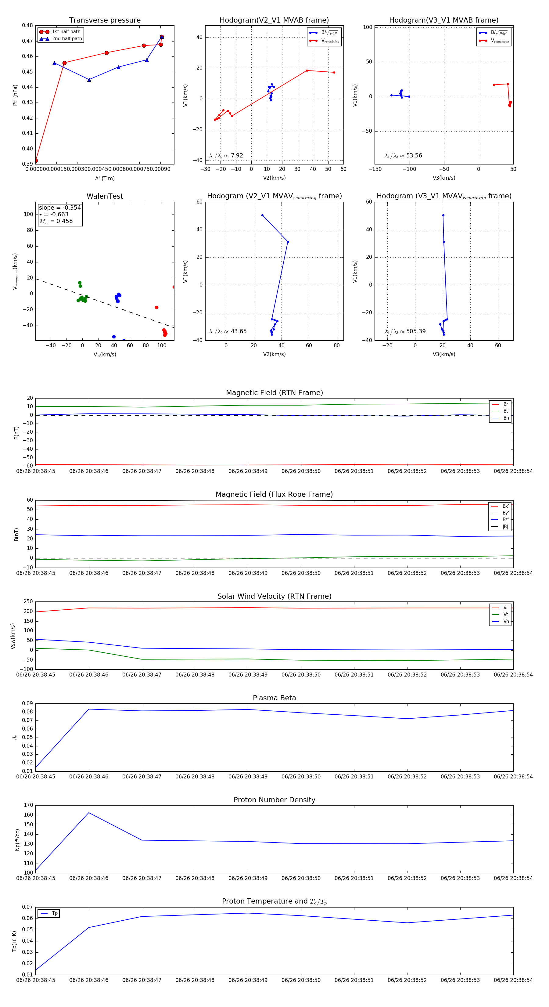
Flux Rope in 2023

Flux Rope Event 2023-06-26 20:38:45 ~ 2023-06-26 20:38:54 (10 seconds)


plot