HOME   LIST
‹–   –›

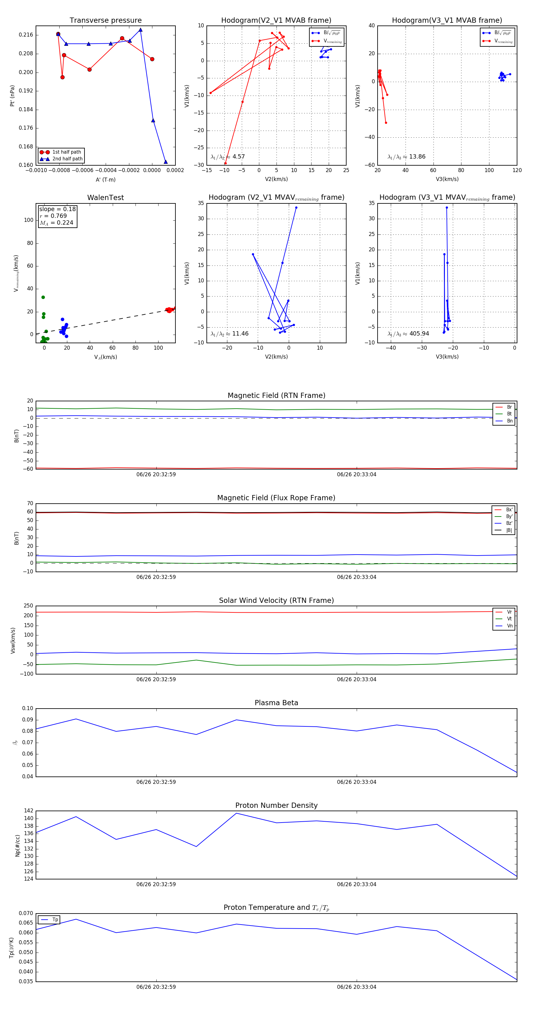
Flux Rope in 2023

Flux Rope Event 2023-06-26 20:32:56 ~ 2023-06-26 20:33:08 (13 seconds)


plot