HOME   LIST
‹–   –›

Flux Rope in 2023

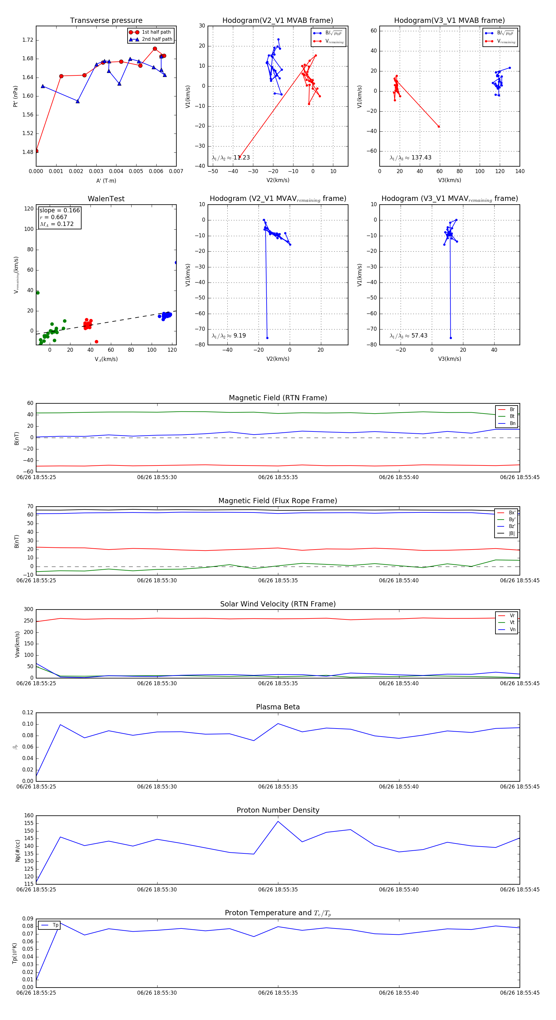
Flux Rope Event 2023-06-26 18:55:25 ~ 2023-06-26 18:55:45 (21 seconds)


plot