HOME   LIST
‹–   –›

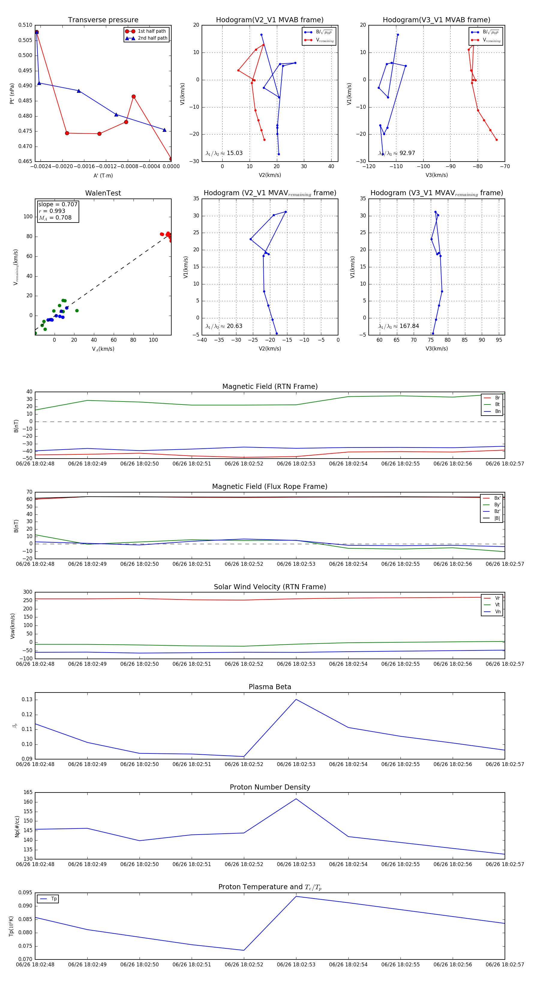
Flux Rope in 2023

Flux Rope Event 2023-06-26 18:02:48 ~ 2023-06-26 18:02:57 (10 seconds)


plot