HOME   LIST
‹–   –›

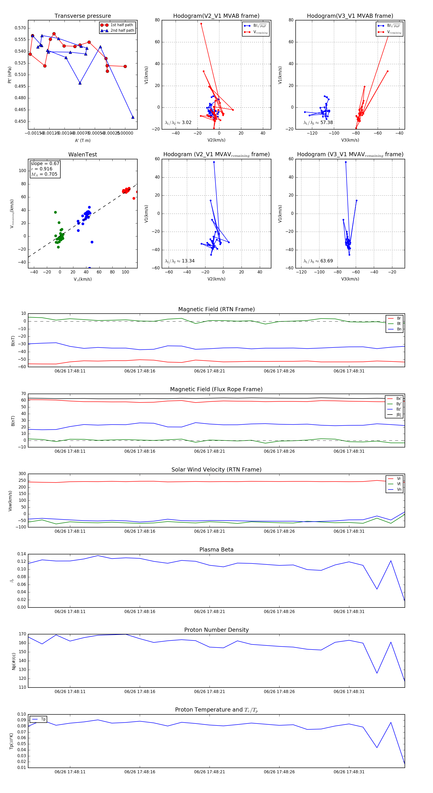
Flux Rope in 2023

Flux Rope Event 2023-06-26 17:48:08 ~ 2023-06-26 17:48:35 (28 seconds)


plot