HOME   LIST
‹–   –›

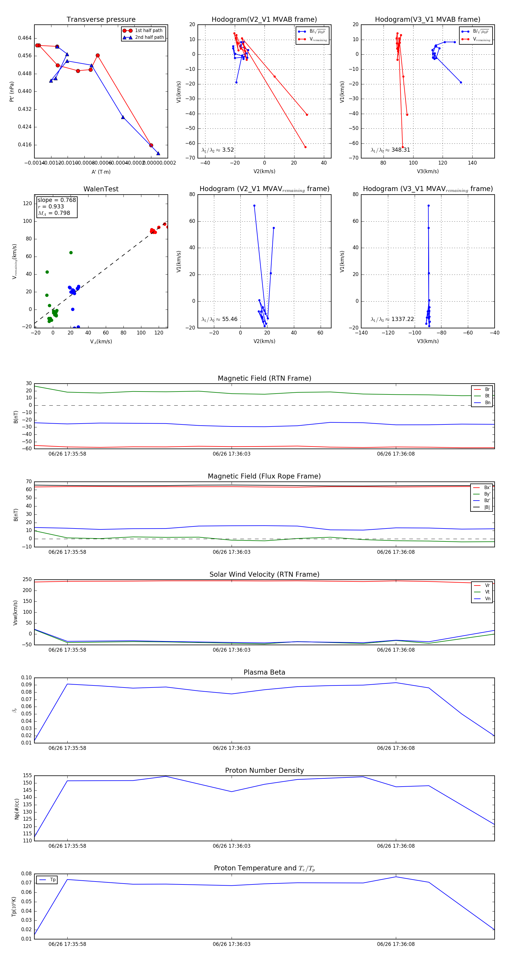
Flux Rope in 2023

Flux Rope Event 2023-06-26 17:35:57 ~ 2023-06-26 17:36:11 (15 seconds)


plot