HOME   LIST
‹–   –›

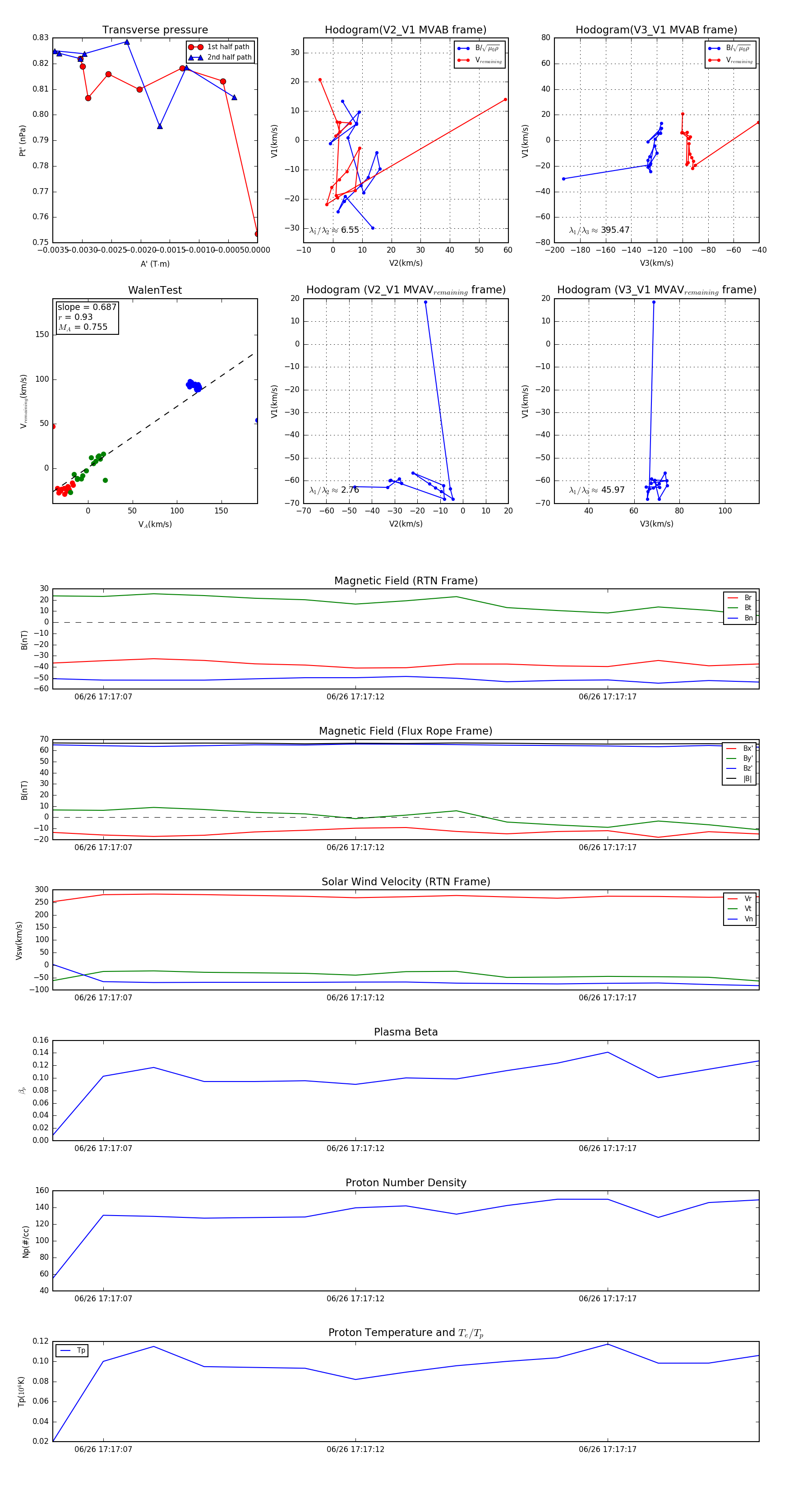
Flux Rope in 2023

Flux Rope Event 2023-06-26 17:17:06 ~ 2023-06-26 17:17:20 (15 seconds)


plot