HOME   LIST
‹–   –›

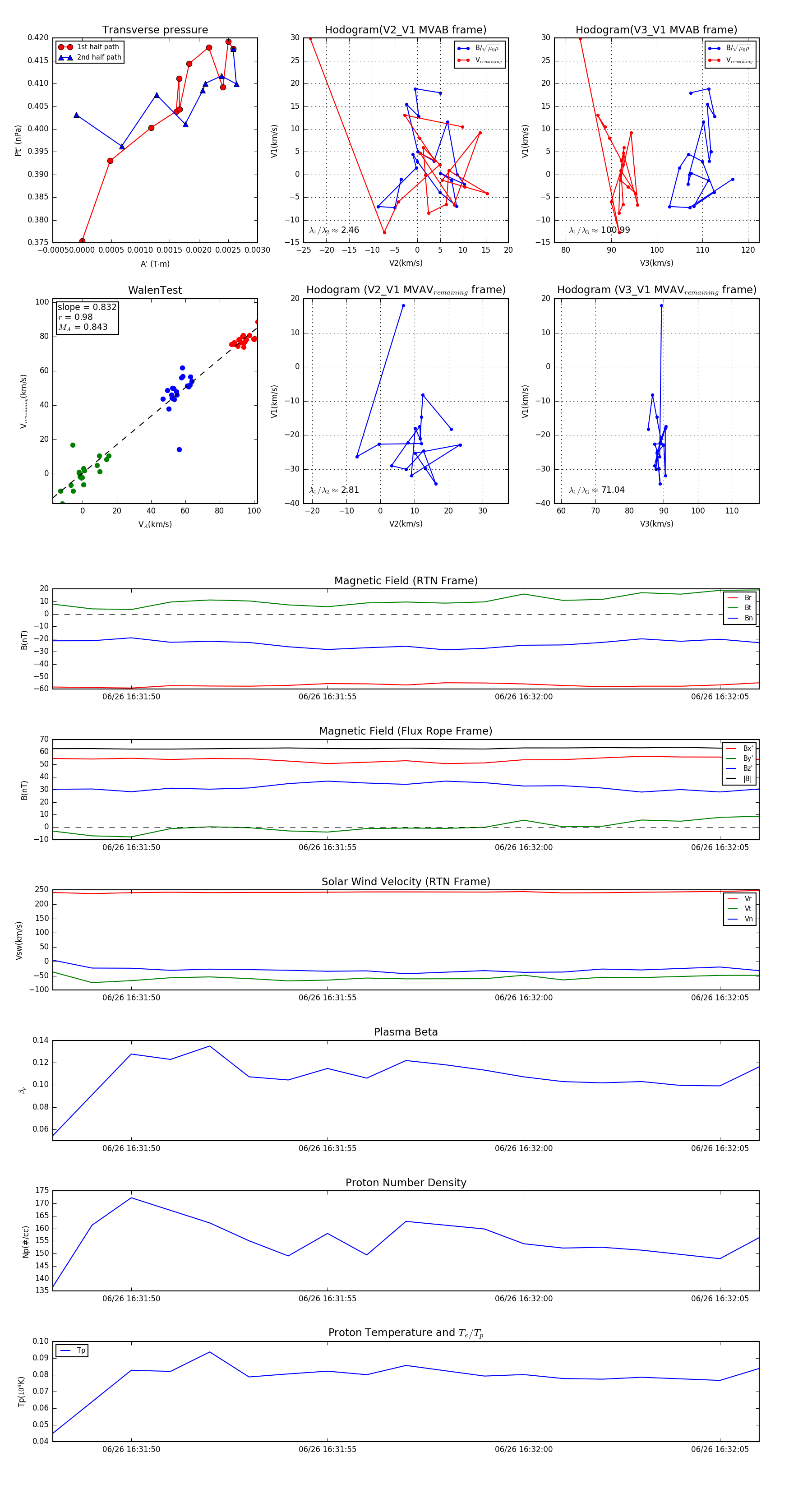
Flux Rope in 2023

Flux Rope Event 2023-06-26 16:31:48 ~ 2023-06-26 16:32:06 (19 seconds)


plot