HOME   LIST
‹–   –›

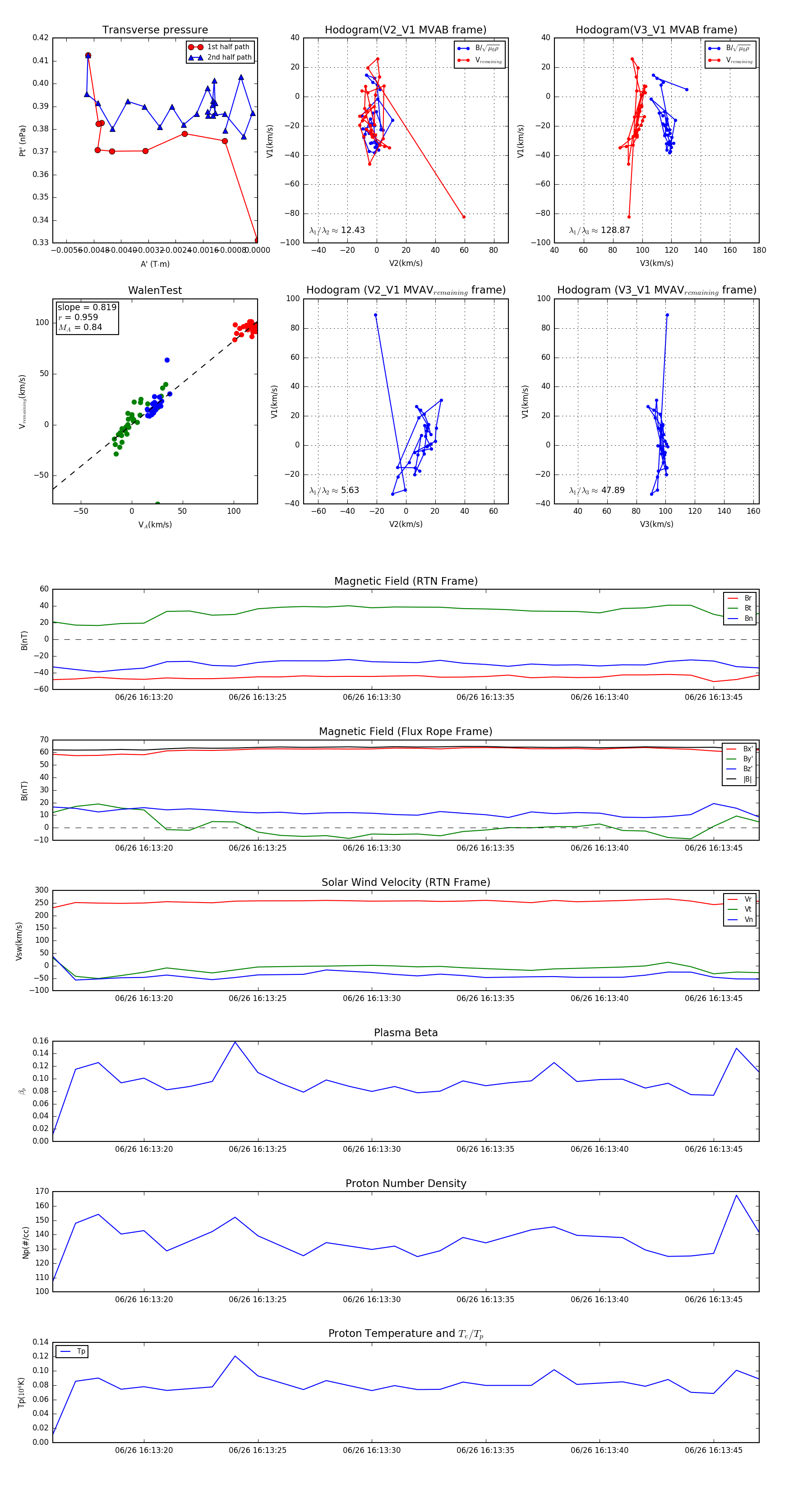
Flux Rope in 2023

Flux Rope Event 2023-06-26 16:13:16 ~ 2023-06-26 16:13:47 (32 seconds)


plot