HOME   LIST
‹–   –›

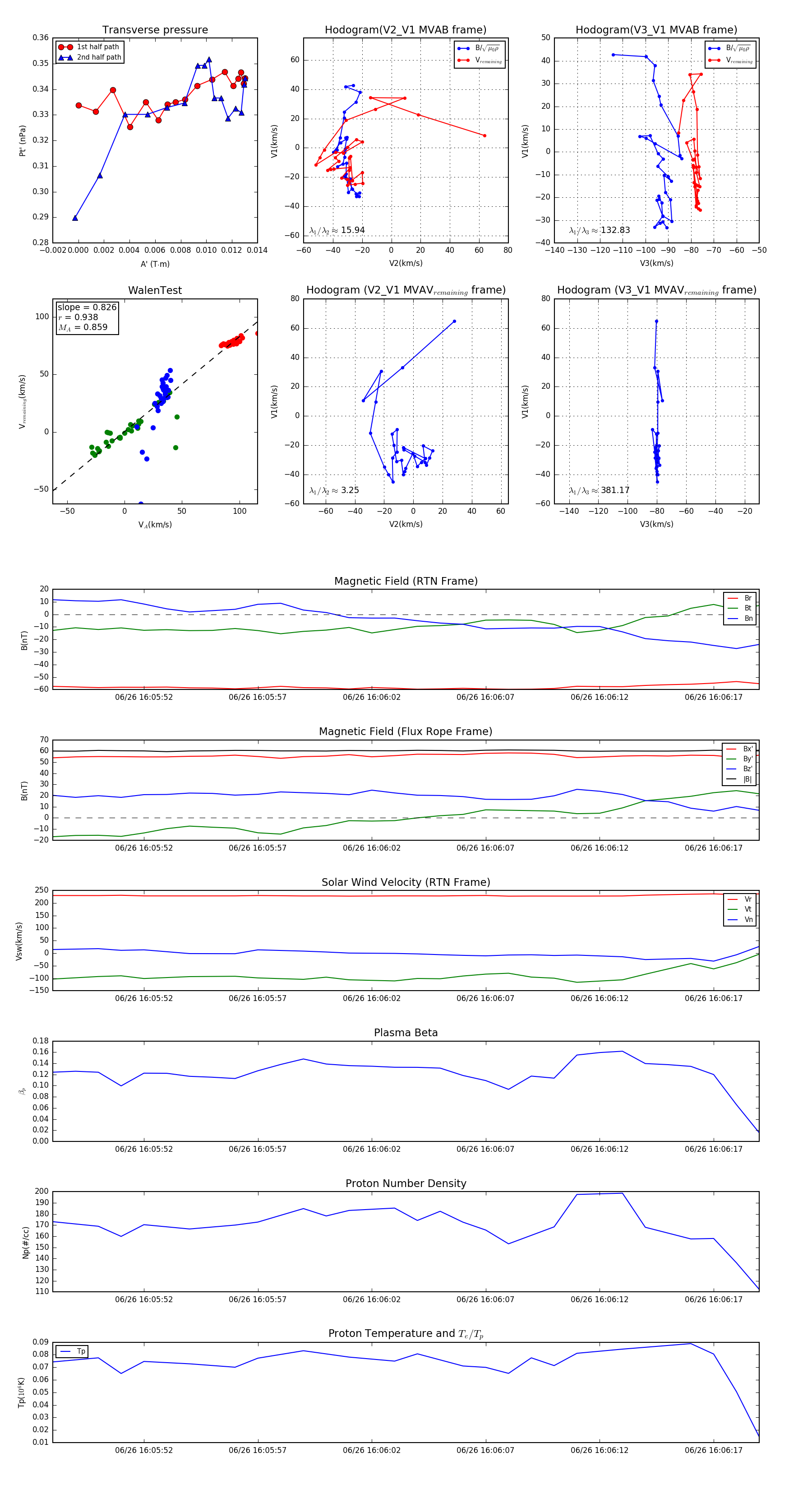
Flux Rope in 2023

Flux Rope Event 2023-06-26 16:05:48 ~ 2023-06-26 16:06:19 (32 seconds)


plot