HOME   LIST
‹–   –›

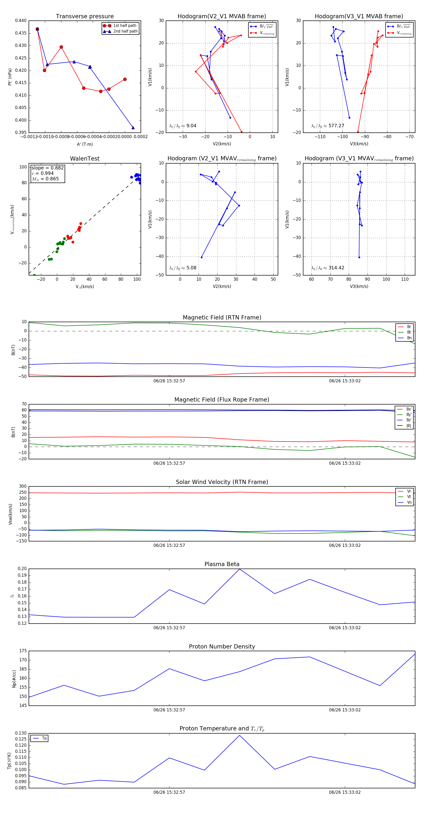
Flux Rope in 2023

Flux Rope Event 2023-06-26 15:32:53 ~ 2023-06-26 15:33:04 (12 seconds)


plot