HOME   LIST
‹–   –›

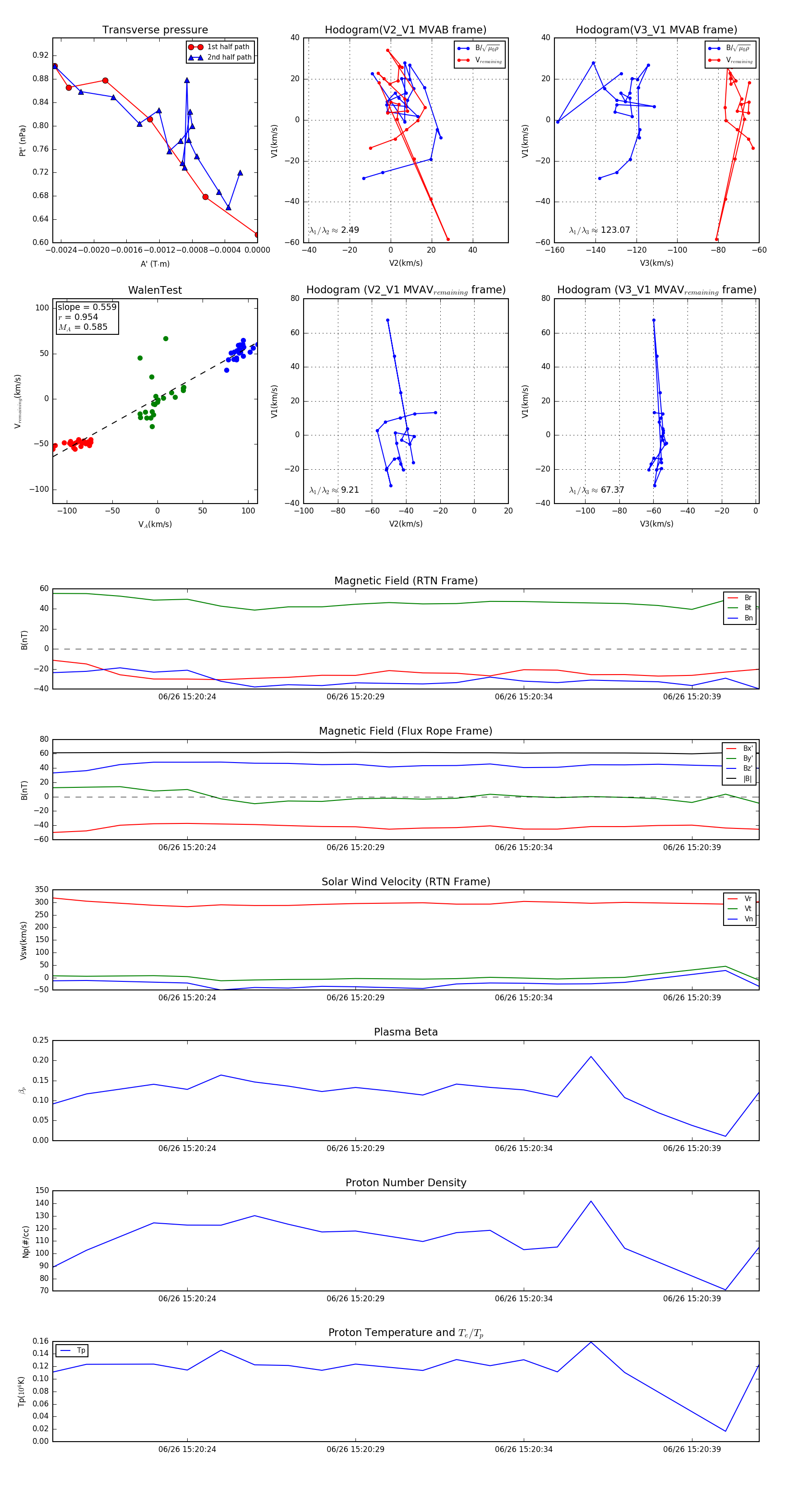
Flux Rope in 2023

Flux Rope Event 2023-06-26 15:20:20 ~ 2023-06-26 15:20:41 (22 seconds)


plot