HOME   LIST
‹–   –›

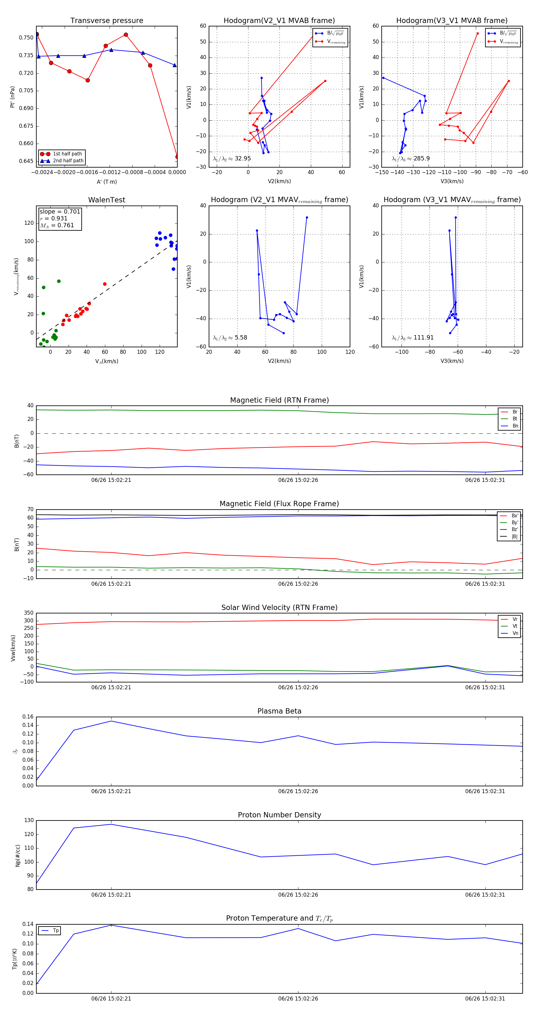
Flux Rope in 2023

Flux Rope Event 2023-06-26 15:02:19 ~ 2023-06-26 15:02:32 (14 seconds)


plot