HOME   LIST
‹–   –›

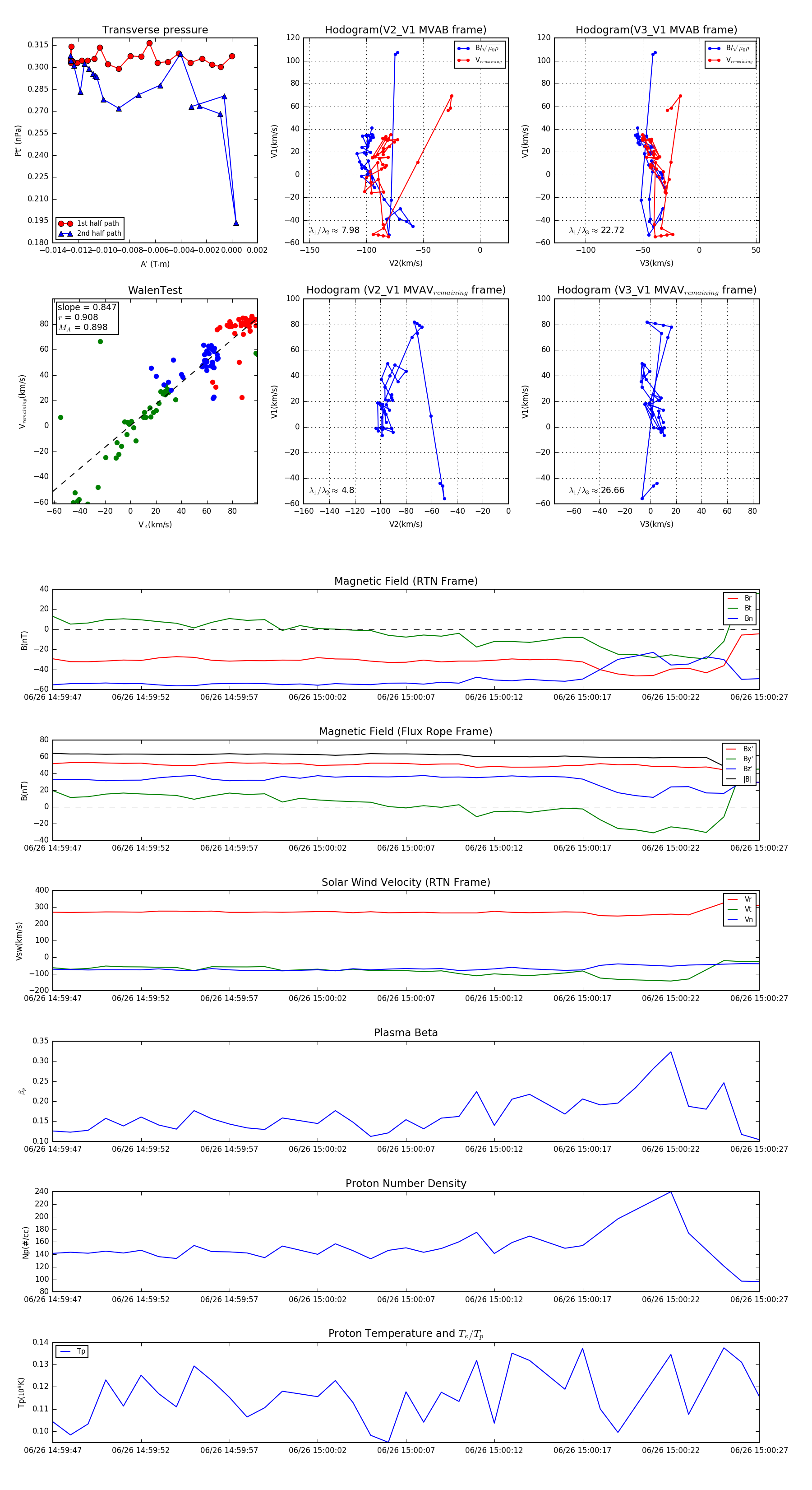
Flux Rope in 2023

Flux Rope Event 2023-06-26 14:59:47 ~ 2023-06-26 15:00:27 (41 seconds)


plot