HOME   LIST
‹–   –›

Flux Rope in 2023

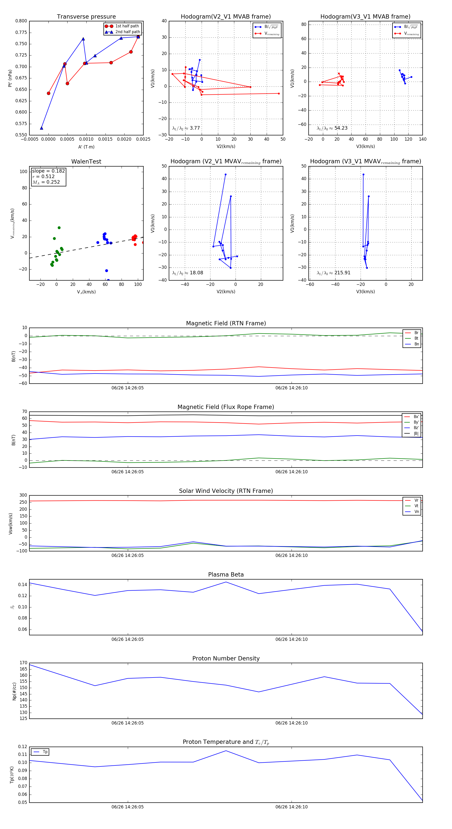
Flux Rope Event 2023-06-26 14:26:02 ~ 2023-06-26 14:26:14 (13 seconds)


plot