HOME   LIST
‹–   –›

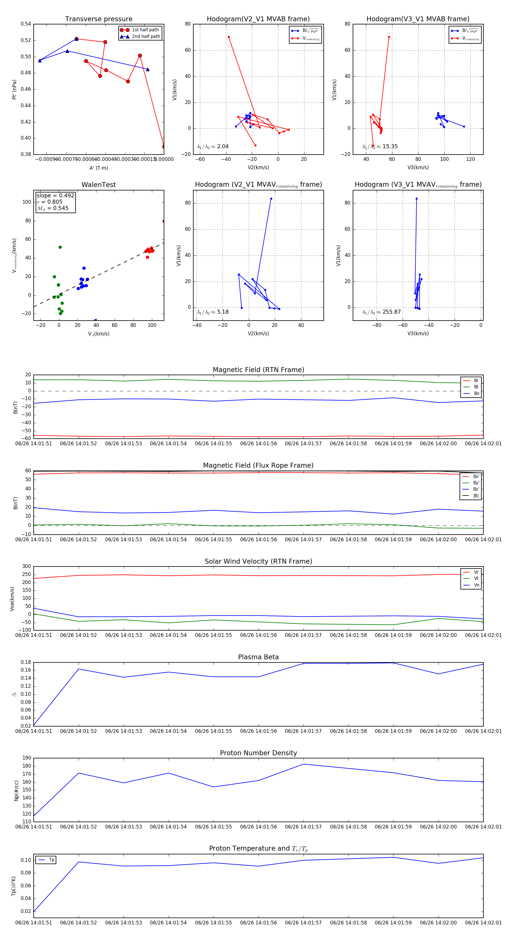
Flux Rope in 2023

Flux Rope Event 2023-06-26 14:01:51 ~ 2023-06-26 14:02:01 (11 seconds)


plot