HOME   LIST
‹–   –›

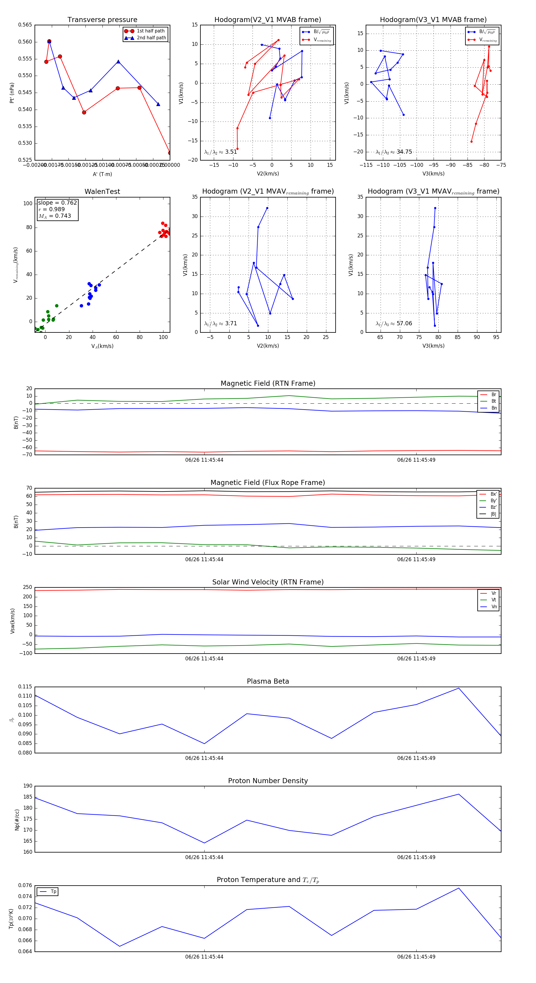
Flux Rope in 2023

Flux Rope Event 2023-06-26 11:45:40 ~ 2023-06-26 11:45:51 (12 seconds)


plot