HOME   LIST
‹–   –›

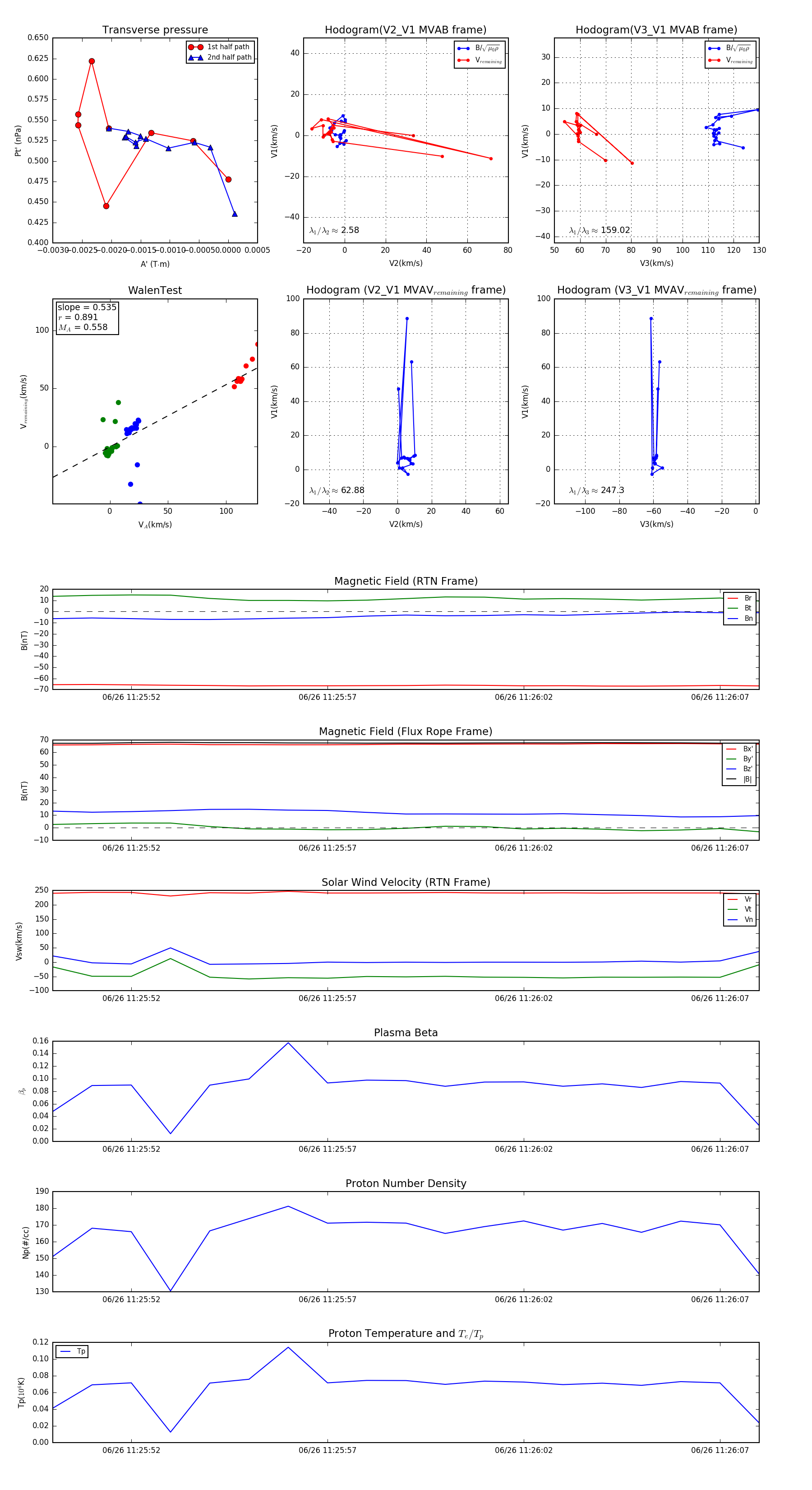
Flux Rope in 2023

Flux Rope Event 2023-06-26 11:25:50 ~ 2023-06-26 11:26:08 (19 seconds)


plot