HOME   LIST
‹–   –›

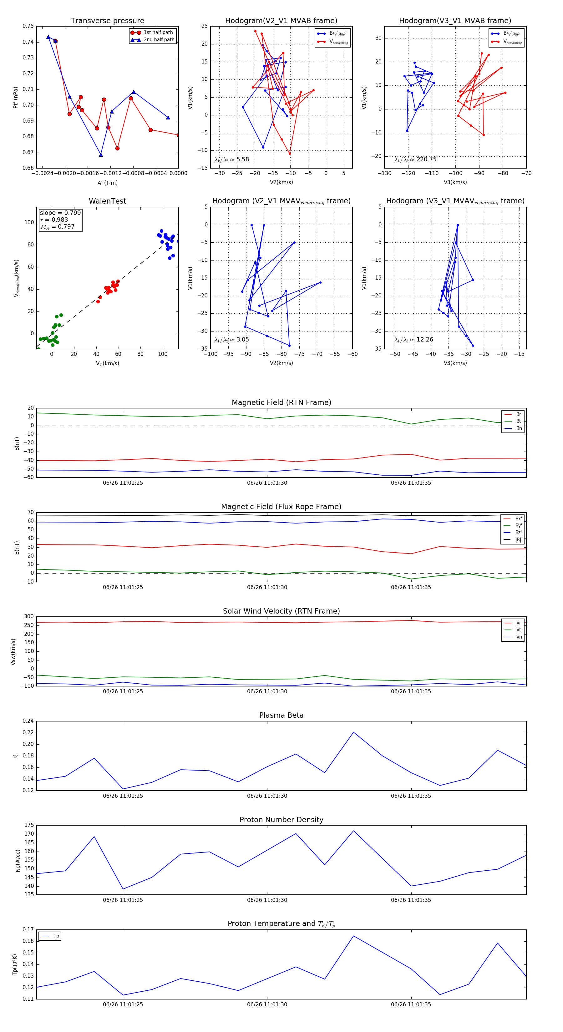
Flux Rope in 2023

Flux Rope Event 2023-06-26 11:01:22 ~ 2023-06-26 11:01:39 (18 seconds)


plot