HOME   LIST
‹–   –›

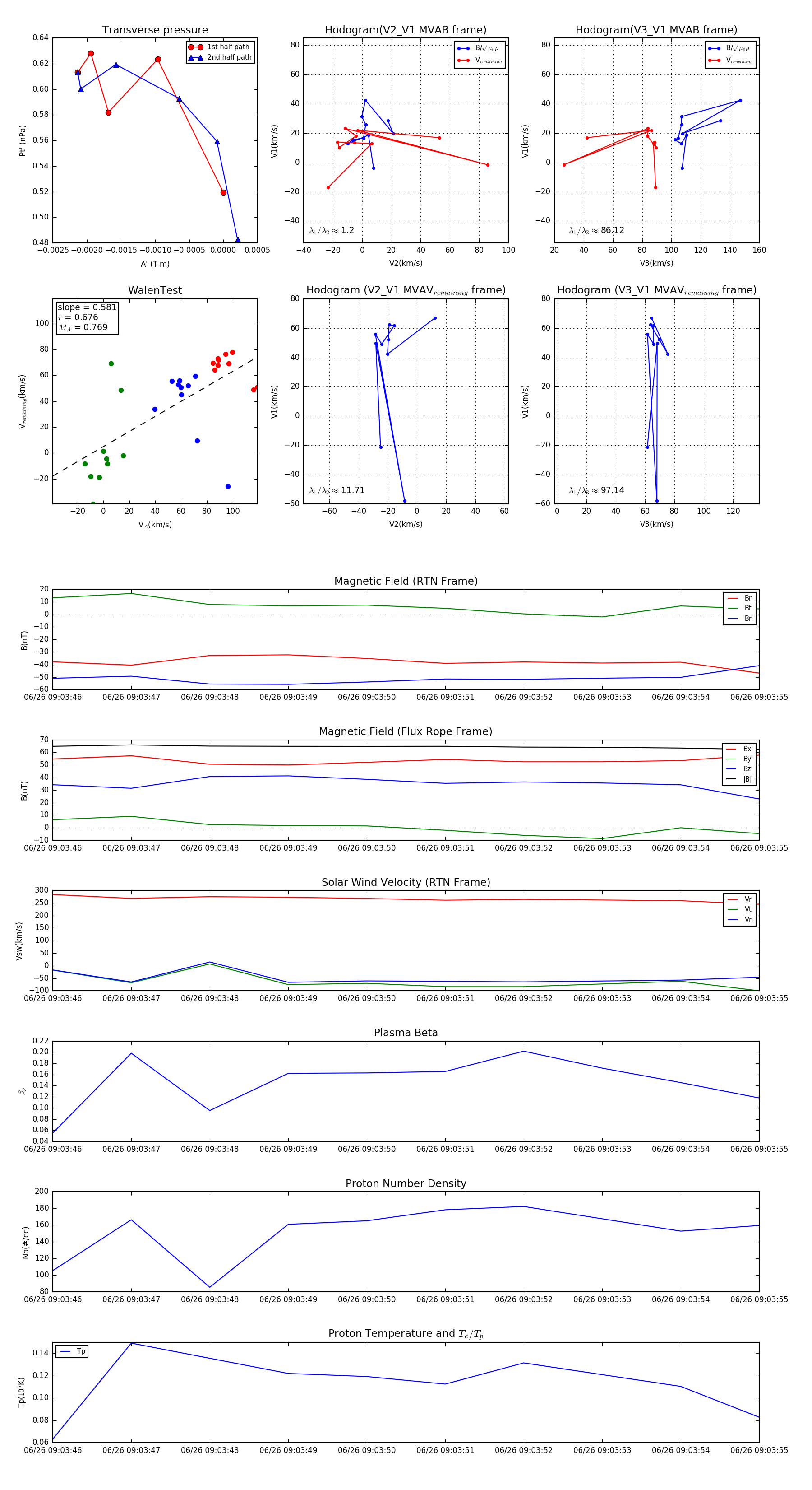
Flux Rope in 2023

Flux Rope Event 2023-06-26 09:03:46 ~ 2023-06-26 09:03:55 (10 seconds)


plot