HOME   LIST
‹–   –›

Flux Rope in 2023

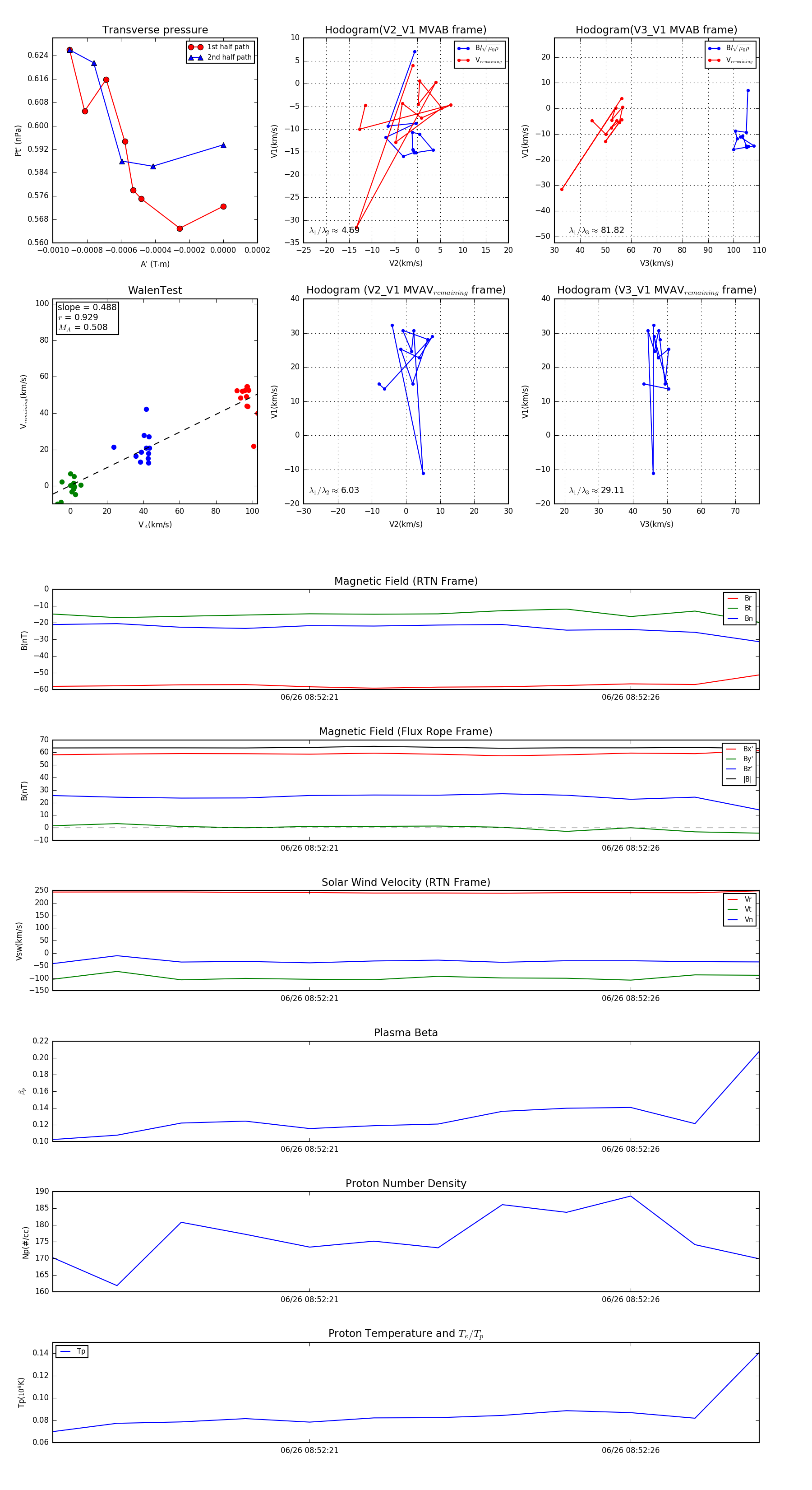
Flux Rope Event 2023-06-26 08:52:17 ~ 2023-06-26 08:52:28 (12 seconds)


plot