HOME   LIST
‹–   –›

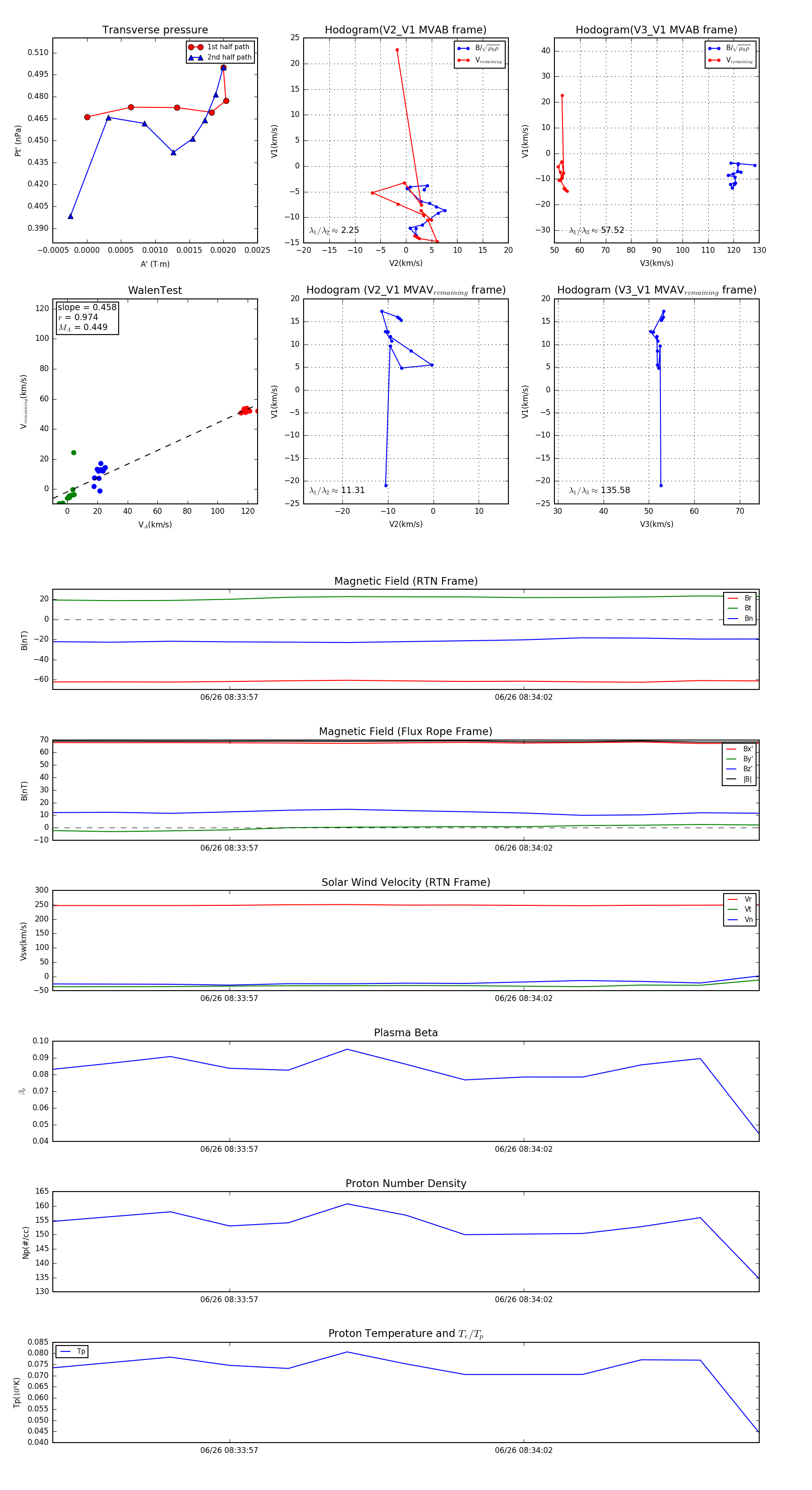
Flux Rope in 2023

Flux Rope Event 2023-06-26 08:33:54 ~ 2023-06-26 08:34:06 (13 seconds)


plot