HOME   LIST
‹–   –›

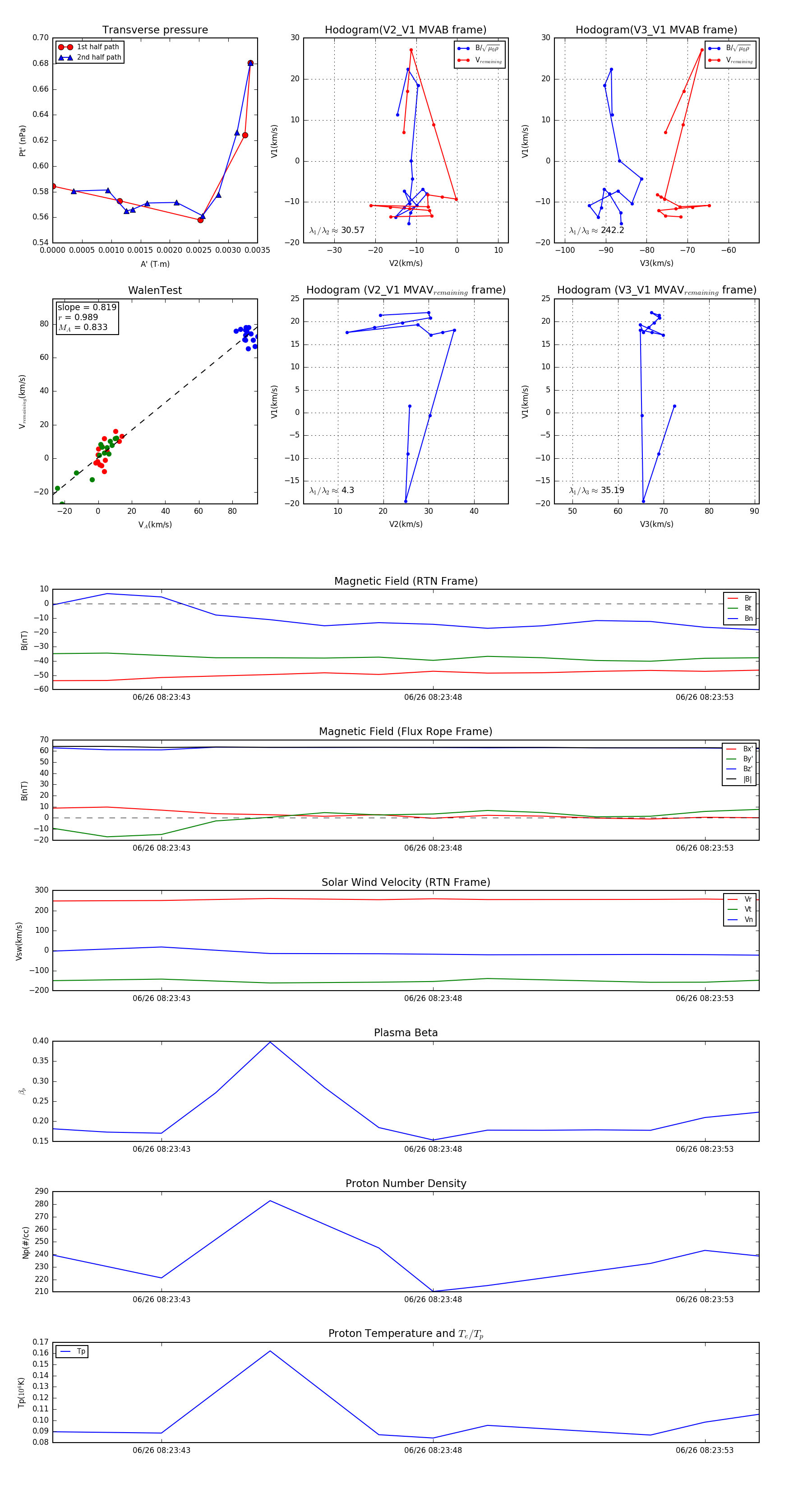
Flux Rope in 2023

Flux Rope Event 2023-06-26 08:23:41 ~ 2023-06-26 08:23:54 (14 seconds)


plot